电脑桌面
添加今日公文网到电脑桌面
安装后可以在桌面快捷访问

党支部2021年度组织生活会和民主评议党员方案(1)

党支部2021年度组织生活会和民主评议党员方案(1)_第1页
1/2
党支部2021年度组织生活会和民主评议党员方案(1)_第2页
2/2
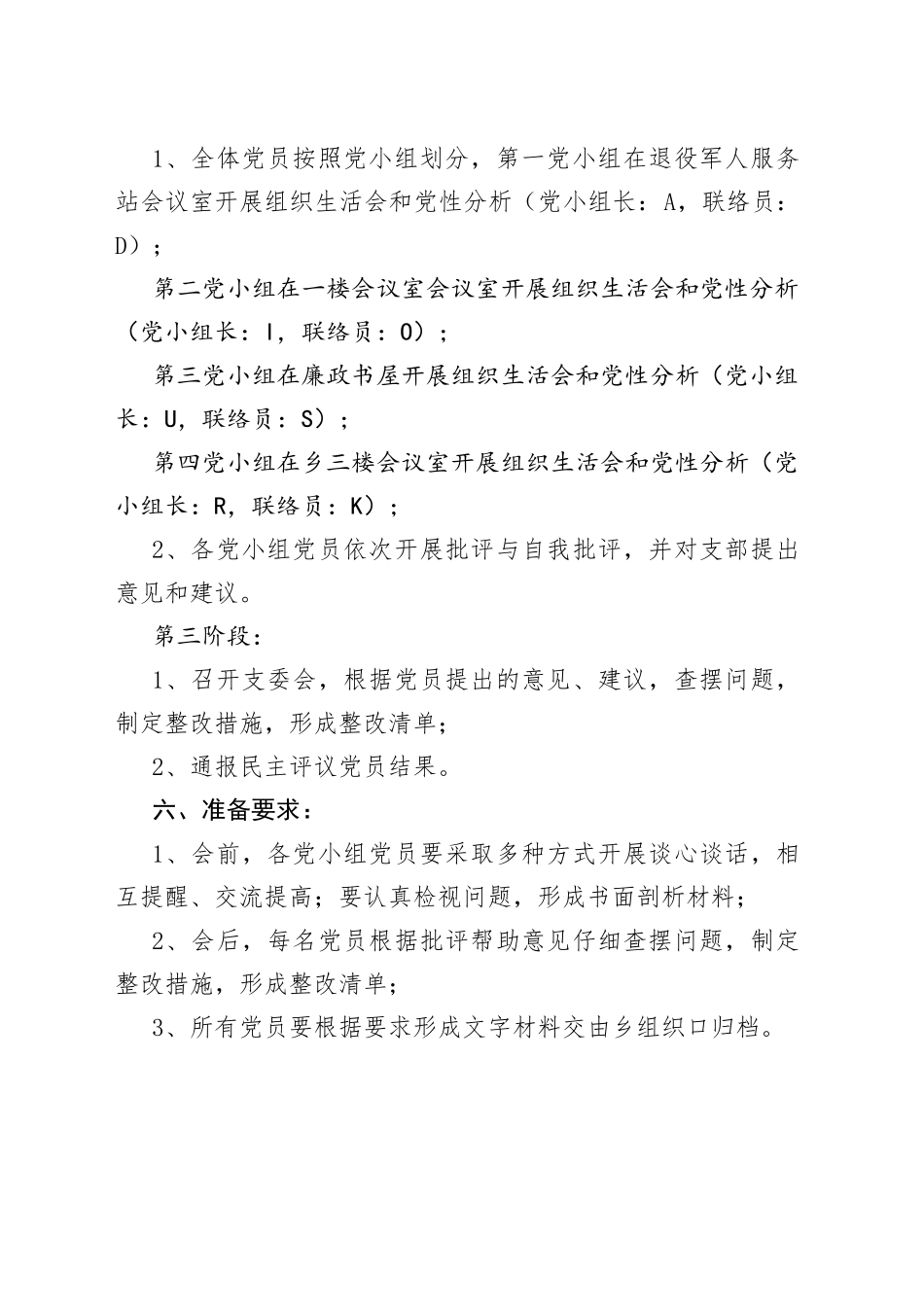
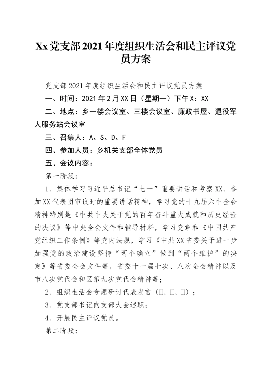
Xx 党支部 2021 年度组织生活会和民主评议党员方案党支部 2021 年度组织生活会和民主评议党员方案一、时间:2021 年 2 月 XX 日(星期一)下午 X:XX二、地点:乡一楼会议室、三楼会议室、廉政书屋、退役军人服务站会议室三、召集人:A、S、D、F四、参加人员:乡机关支部全体党员五、会议内容:第一阶段:1、集体学习习近平总书记“七一”重要讲话和考察 XX、参加 XX 代表团审议时的重要讲话精神,学习党的十九届六中全会精神特别是《中共中央关于党的百年奋斗重大成就和历史经验的决议》等中央全会文件和辅导材料,学习党章和《中国共产党组织工作条例》...

1、本站文档仅供个人参考,请勿全文照搬。请勿恶意下载、恶意使用、商业使用,否则本站将封禁对应账户权限,费用不予退还,情形恶劣者,本站将追究其法律责任。

2、本站所有内容均由用户或网友上传,本站不对文档的完整性、权威性及其观点立场正确性做任何保证或承诺!文档内容仅供研究参考,请自行鉴别。

会员账户仅供个人使用,请勿外借、共享、出售会员账户。

党支部2021年度组织生活会和民主评议党员方案(1)

您可能关注的文档

笔杆子文秘 + 关注
实名认证
内容提供者

公文写作、笔杆子写材料、文秘工作者认准今日公文网,官方网址:www.jinrigongwen.com

确认删除?
回到顶部
搜索中心
开通会员
微信客服
  • 微信客服