电脑桌面
添加今日公文网到电脑桌面
安装后可以在桌面快捷访问

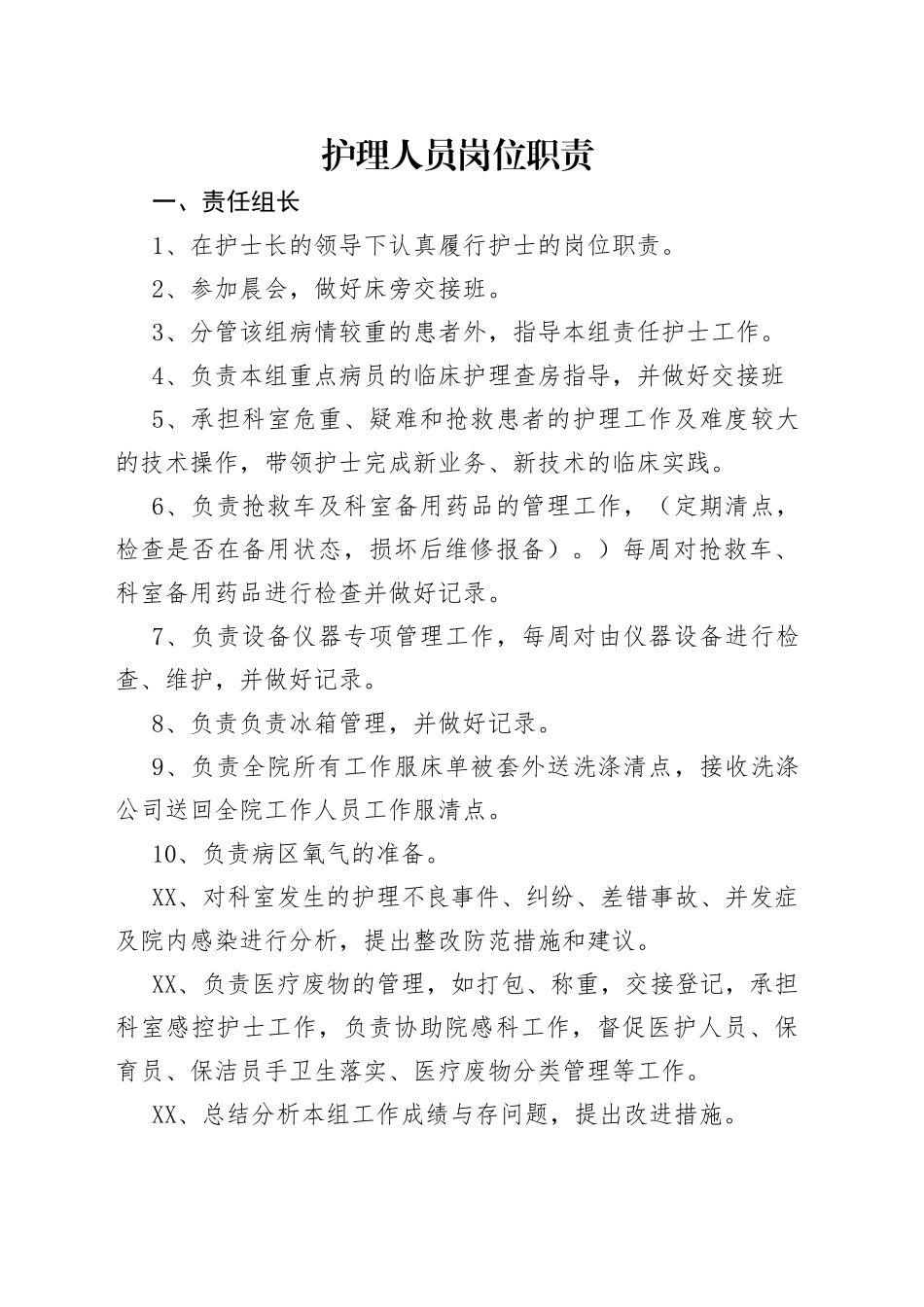
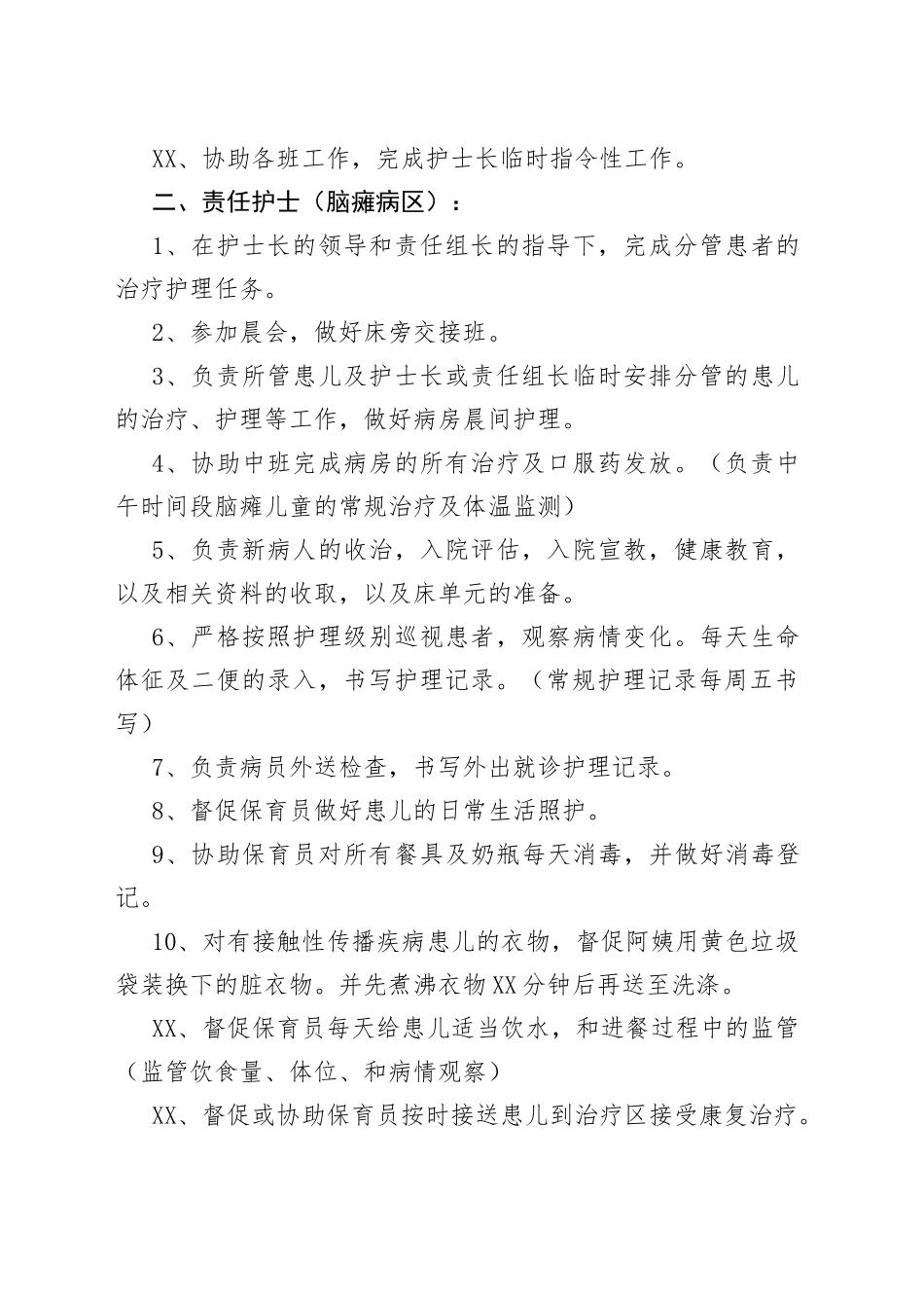
护理人员岗位职责

护理人员岗位职责_第1页
1/3
护理人员岗位职责_第2页
2/3
护理人员岗位职责一、责任组长1、在护士长的领导下认真履行护士的岗位职责。2、参加晨会,做好床旁交接班。3、分管该组病情较重的患者外,指导本组责任护士工作。4、负责本组重点病员的临床护理查房指导,并做好交接班5、承担科室危重、疑难和抢救患者的护理工作及难度较大的技术操作,带领护士完成新业务、新技术的临床实践。6、负责抢救车及科室备用药品的管理工作,(定期清点,检查是否在备用状态,损坏后维修报备)。)每周对抢救车、科室备用药品进行检查并做好记录。7、负责设备仪器专项管理工作,每周对由仪器设备进行检查、维护,并做好记录。8、负责负责冰箱管...

1、本站文档仅供个人参考,请勿全文照搬。请勿恶意下载、恶意使用、商业使用,否则本站将封禁对应账户权限,费用不予退还,情形恶劣者,本站将追究其法律责任。

2、本站所有内容均由用户或网友上传,本站不对文档的完整性、权威性及其观点立场正确性做任何保证或承诺!文档内容仅供研究参考,请自行鉴别。

会员账户仅供个人使用,请勿外借、共享、出售会员账户。

护理人员岗位职责

笔杆子文秘 + 关注
实名认证
内容提供者

公文写作、笔杆子写材料、文秘工作者认准今日公文网,官方网址:www.jinrigongwen.com

确认删除?
回到顶部
搜索中心
开通会员
微信客服
  • 微信客服