电脑桌面
添加今日公文网到电脑桌面
安装后可以在桌面快捷访问

50例“紧箍咒”“监视器”:纪检工作类过渡句

50例“紧箍咒”“监视器”:纪检工作类过渡句_第1页
1/4
50例“紧箍咒”“监视器”:纪检工作类过渡句_第2页
2/4
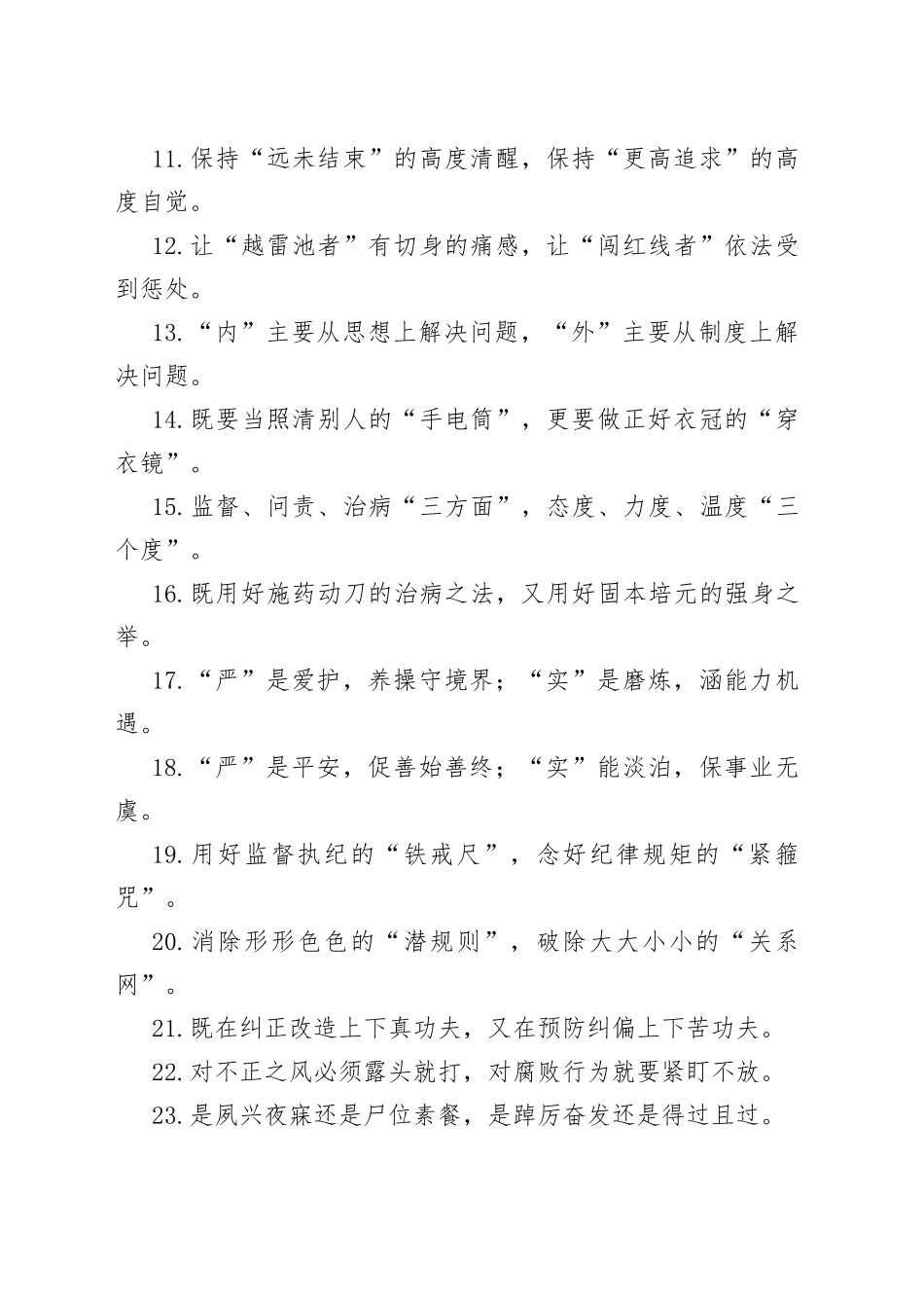
(50 例)“紧箍咒”“监视器”:纪检工作类过渡句1.抓细抓小、落细落小,才能积尺寸之功,收穿石之效;严字当头、实字打底,才能防止前紧后松,避免踩空走虚。2.凡是问责精准,不偏不倚的,总能让人服气;凡是问责笼统,过于模糊的,总会让人心生怨气。3.既是权力“紧箍咒”,又是干事“保护伞”;既是履责“监视器”,又是执法“记录仪”。4.推动监督从“被动应战”为“主动出击”,推动监督从“单兵作战”到“联合作战”。5.让权力的黑手难以翻云覆雨、暗度陈仓,让法纪的阳光普照大地、蓝天白云。6.把“严”的信号传递到“神经末梢”,把“严”的责任落实到“基层细...

1、本站文档仅供个人参考,请勿全文照搬。请勿恶意下载、恶意使用、商业使用,否则本站将封禁对应账户权限,费用不予退还,情形恶劣者,本站将追究其法律责任。

2、本站所有内容均由用户或网友上传,本站不对文档的完整性、权威性及其观点立场正确性做任何保证或承诺!文档内容仅供研究参考,请自行鉴别。

会员账户仅供个人使用,请勿外借、共享、出售会员账户。

50例“紧箍咒”“监视器”:纪检工作类过渡句

笔杆子文秘 + 关注
实名认证
内容提供者

公文写作、笔杆子写材料、文秘工作者认准今日公文网,官方网址:www.jinrigongwen.com

确认删除?
回到顶部
搜索中心
开通会员
微信客服
  • 微信客服