电脑桌面
添加今日公文网到电脑桌面
安装后可以在桌面快捷访问

党支部落实全面从严治党主体责任、第一责任、一岗双责清单

党支部落实全面从严治党主体责任、第一责任、一岗双责清单_第1页
1/17
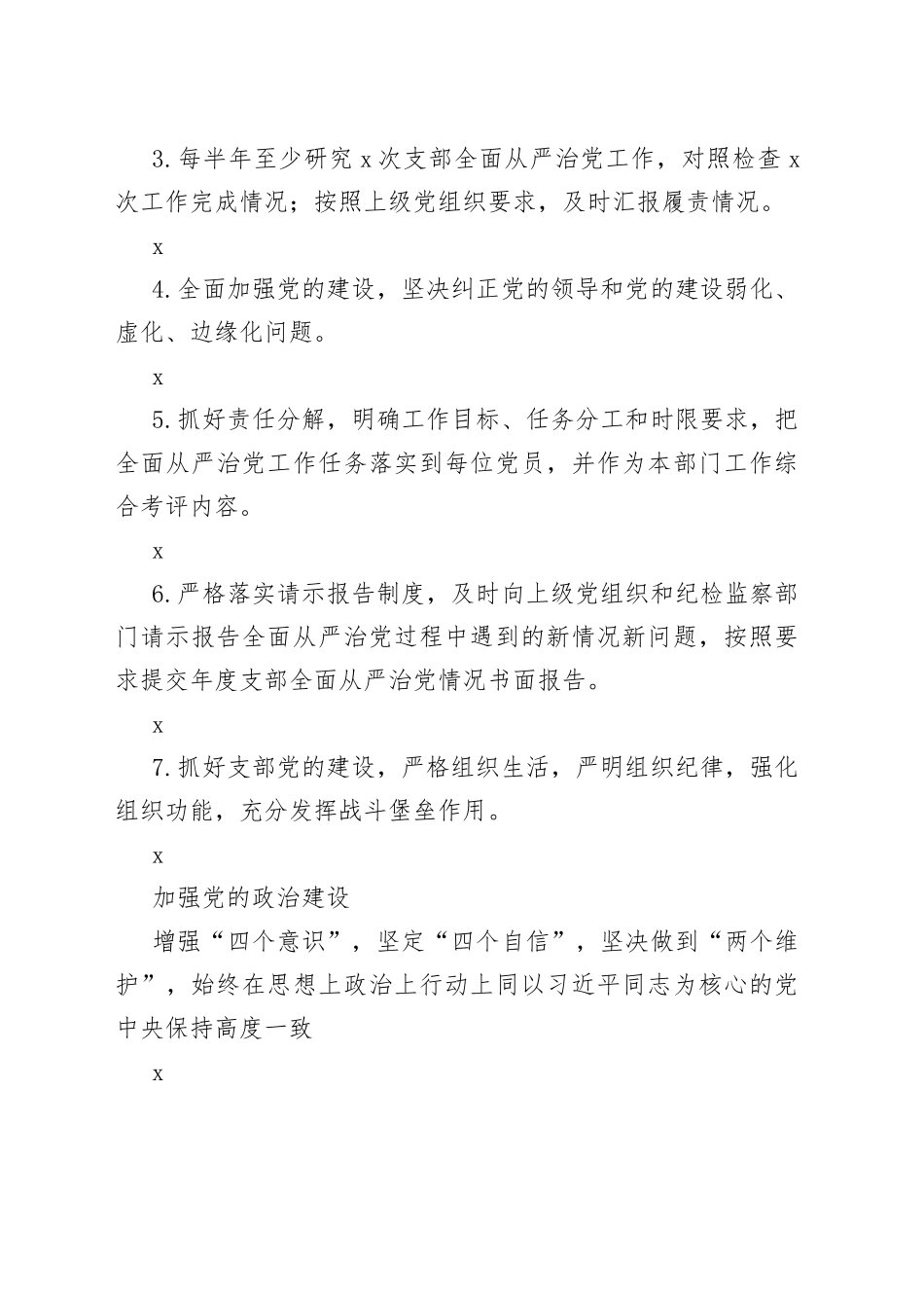
党支部落实全面从严治党主体责任、第一责任、一岗双责清单_第2页
2/17
党支部落实全面从严治党主体责任、第一责任、一岗双责清单基层党支部落实全面从严治党主体责任——支部主体责任清单序号重点任务目标要求子序号责任内容x加强组织领导强化两个责任落实,推动党支部自觉履行全面从严治党政治责任x1.以政治建设为统领,在思想上政治上行动上同以习近平同志为核心的党中央保持高度一致,认真贯彻落实上级党组织全面从严治党工作部署,确保全面从严治党要求在支部落地生根。x2.认真谋划支部全面从严治党工作,按照上级党组织部署,制定实施本支部全面从严治党工作计划和工作措施,做到党建工作与生产经营工作同谋划、同部署、同推进、同考核...

1、本站文档仅供个人参考,请勿全文照搬。请勿恶意下载、恶意使用、商业使用,否则本站将封禁对应账户权限,费用不予退还,情形恶劣者,本站将追究其法律责任。

2、本站所有内容均由用户或网友上传,本站不对文档的完整性、权威性及其观点立场正确性做任何保证或承诺!文档内容仅供研究参考,请自行鉴别。

会员账户仅供个人使用,请勿外借、共享、出售会员账户。

党支部落实全面从严治党主体责任、第一责任、一岗双责清单

笔杆子文秘 + 关注
实名认证
内容提供者

公文写作、笔杆子写材料、文秘工作者认准今日公文网,官方网址:www.jinrigongwen.com

确认删除?
回到顶部
搜索中心
开通会员
微信客服
  • 微信客服