电脑桌面
添加今日公文网到电脑桌面
安装后可以在桌面快捷访问

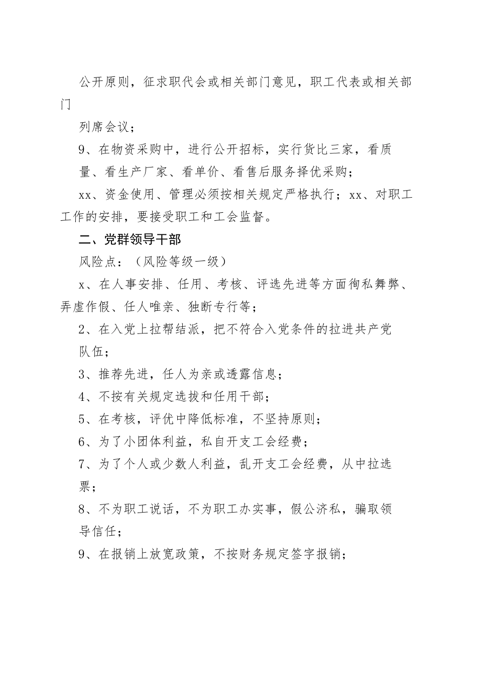
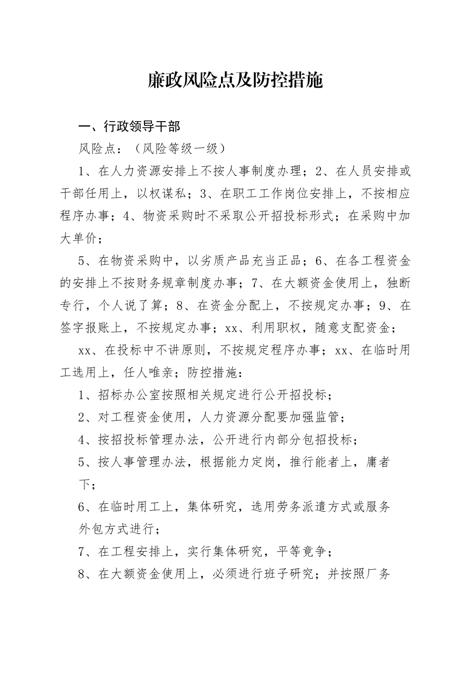
廉政风险点及防控措施

廉政风险点及防控措施_第1页
1/5
廉政风险点及防控措施_第2页
2/5
廉政风险点及防控措施一、行政领导干部风险点:(风险等级一级)1、在人力资源安排上不按人事制度办理;2、在人员安排或干部任用上,以权谋私;3、在职工工作岗位安排上,不按相应程序办事;4、物资采购时不采取公开招投标形式;在采购中加大单价;5、在物资采购中,以劣质产品充当正品;6、在各工程资金的安排上不按财务规章制度办事;7、在大额资金使用上,独断专行,个人说了算;8、在资金分配上,不按规定办事;9、在签字报账上,不按规定办事;xx、利用职权,随意支配资金;xx、在投标中不讲原则,不按规定程序办事;xx、在临时用工选用上,任人唯亲;防控措施:1、...

1、本站文档仅供个人参考,请勿全文照搬。请勿恶意下载、恶意使用、商业使用,否则本站将封禁对应账户权限,费用不予退还,情形恶劣者,本站将追究其法律责任。

2、本站所有内容均由用户或网友上传,本站不对文档的完整性、权威性及其观点立场正确性做任何保证或承诺!文档内容仅供研究参考,请自行鉴别。

会员账户仅供个人使用,请勿外借、共享、出售会员账户。

廉政风险点及防控措施

笔杆子文秘 + 关注
实名认证
内容提供者

公文写作、笔杆子写材料、文秘工作者认准今日公文网,官方网址:www.jinrigongwen.com

确认删除?
回到顶部
搜索中心
开通会员
微信客服
  • 微信客服