电脑桌面
添加今日公文网到电脑桌面
安装后可以在桌面快捷访问

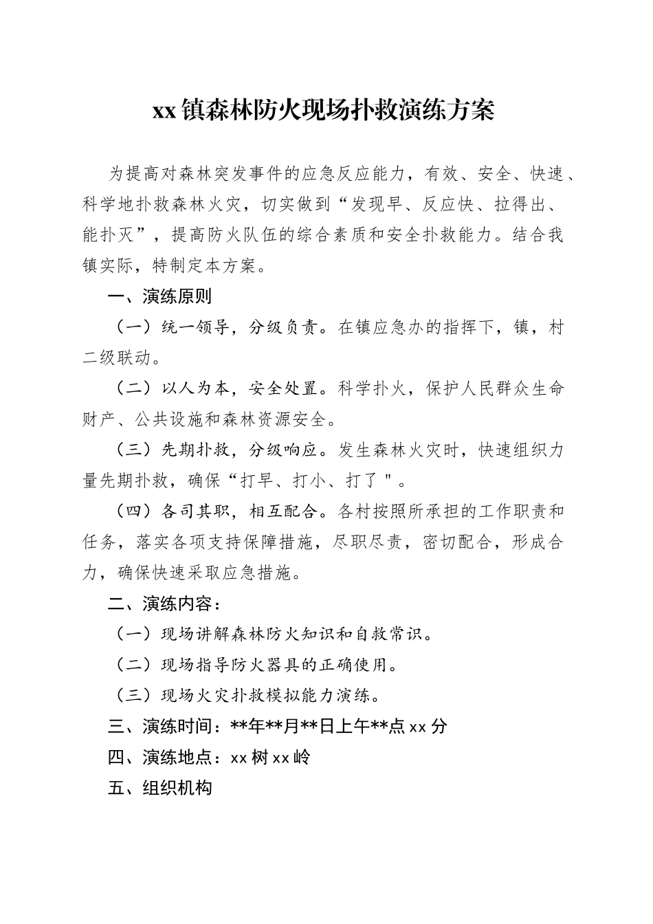
镇森林防火现场扑救演练方案(1)

镇森林防火现场扑救演练方案(1)_第1页
1/3
镇森林防火现场扑救演练方案(1)_第2页
2/3
xx 镇森林防火现场扑救演练方案为提高对森林突发事件的应急反应能力,有效、安全、快速、科学地扑救森林火灾,切实做到“发现早、反应快、拉得出、能扑灭”,提高防火队伍的综合素质和安全扑救能力。结合我镇实际,特制定本方案。一、演练原则(一)统一领导,分级负责。在镇应急办的指挥下,镇,村二级联动。(二)以人为本,安全处置。科学扑火,保护人民群众生命财产、公共设施和森林资源安全。(三)先期扑救,分级响应。发生森林火灾时,快速组织力量先期扑救,确保“打早、打小、打了"。(四)各司其职,相互配合。各村按照所承担的工作职责和任务,落实各项支持...

1、本站文档仅供个人参考,请勿全文照搬。请勿恶意下载、恶意使用、商业使用,否则本站将封禁对应账户权限,费用不予退还,情形恶劣者,本站将追究其法律责任。

2、本站所有内容均由用户或网友上传,本站不对文档的完整性、权威性及其观点立场正确性做任何保证或承诺!文档内容仅供研究参考,请自行鉴别。

会员账户仅供个人使用,请勿外借、共享、出售会员账户。

镇森林防火现场扑救演练方案(1)

笔杆子文秘 + 关注
实名认证
内容提供者

公文写作、笔杆子写材料、文秘工作者认准今日公文网,官方网址:www.jinrigongwen.com

确认删除?
回到顶部
搜索中心
开通会员
微信客服
  • 微信客服