电脑桌面
添加今日公文网到电脑桌面
安装后可以在桌面快捷访问

乡创建省级卫生乡镇街道街道市级考评问题整改方案

乡创建省级卫生乡镇街道街道市级考评问题整改方案_第1页
1/6
乡创建省级卫生乡镇街道街道市级考评问题整改方案_第2页
2/6
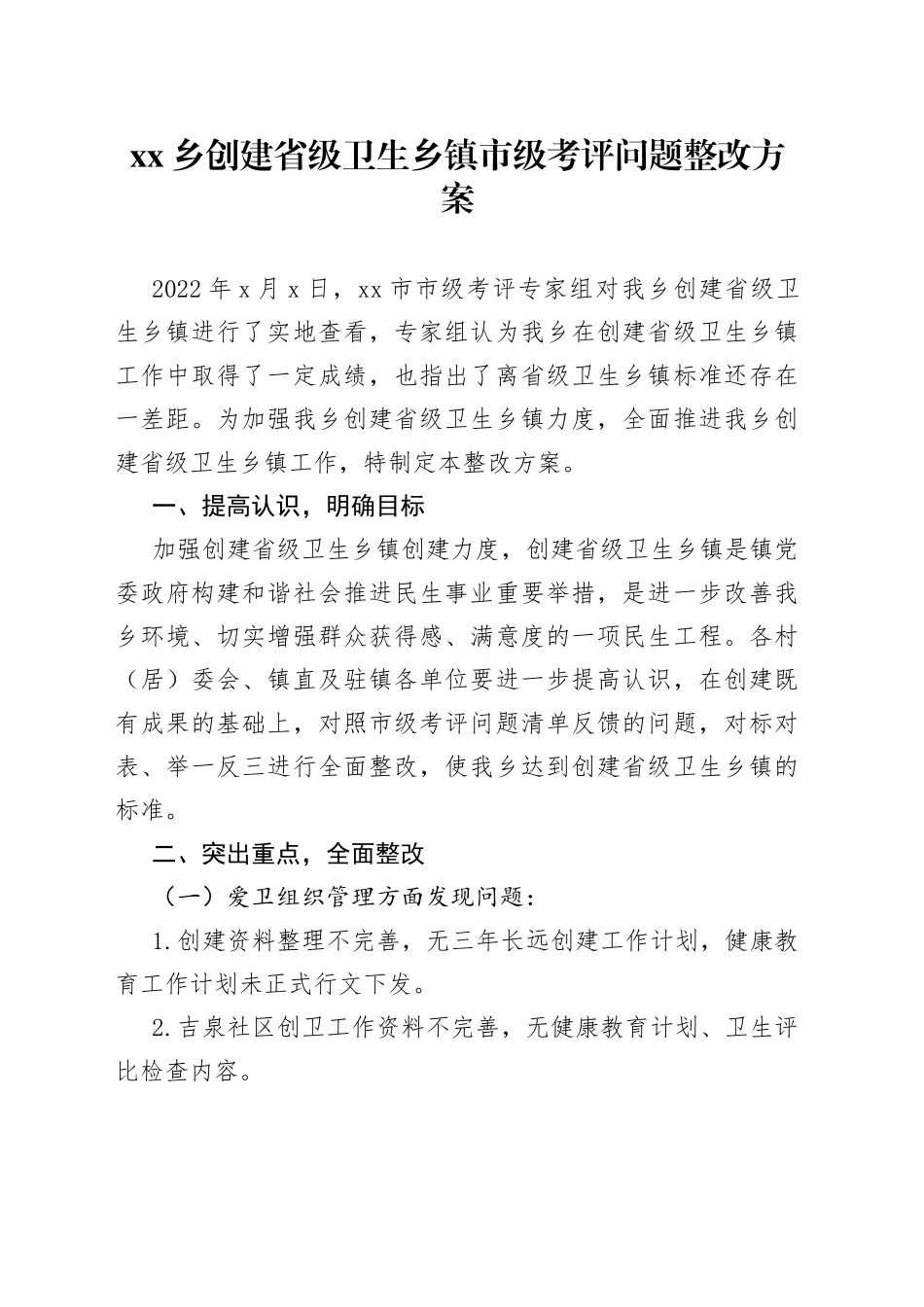
xx 乡创建省级卫生乡镇市级考评问题整改方案2022 年 x 月 x 日,xx 市市级考评专家组对我乡创建省级卫生乡镇进行了实地查看,专家组认为我乡在创建省级卫生乡镇工作中取得了一定成绩,也指出了离省级卫生乡镇标准还存在一差距。为加强我乡创建省级卫生乡镇力度,全面推进我乡创建省级卫生乡镇工作,特制定本整改方案。一、提高认识,明确目标加强创建省级卫生乡镇创建力度,创建省级卫生乡镇是镇党委政府构建和谐社会推进民生事业重要举措,是进一步改善我乡环境、切实增强群众获得感、满意度的一项民生工程。各村(居)委会、镇直及驻镇各单位要进一步提高认识,...

1、本站文档仅供个人参考,请勿全文照搬。请勿恶意下载、恶意使用、商业使用,否则本站将封禁对应账户权限,费用不予退还,情形恶劣者,本站将追究其法律责任。

2、本站所有内容均由用户或网友上传,本站不对文档的完整性、权威性及其观点立场正确性做任何保证或承诺!文档内容仅供研究参考,请自行鉴别。

会员账户仅供个人使用,请勿外借、共享、出售会员账户。

乡创建省级卫生乡镇街道街道市级考评问题整改方案

您可能关注的文档

企业文秘 + 关注
实名认证
内容提供者

公文写作、笔杆子写材料、文秘工作者认准今日公文网,官方网址:www.jinrigongwen.com

确认删除?
回到顶部
搜索中心
开通会员
微信客服
  • 微信客服