电脑桌面
添加今日公文网到电脑桌面
安装后可以在桌面快捷访问

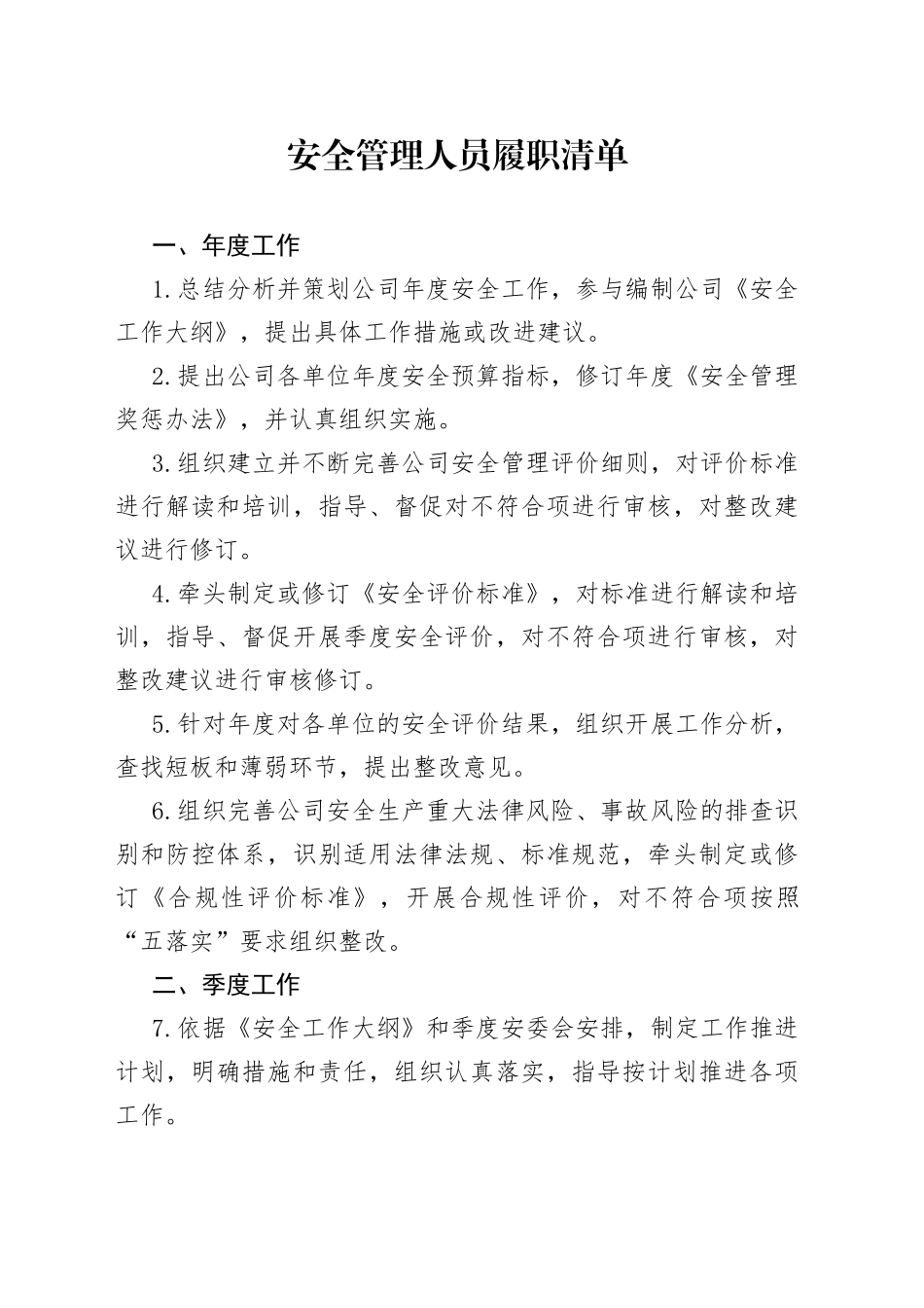
安全管理人员履职清单

安全管理人员履职清单_第1页
1/3
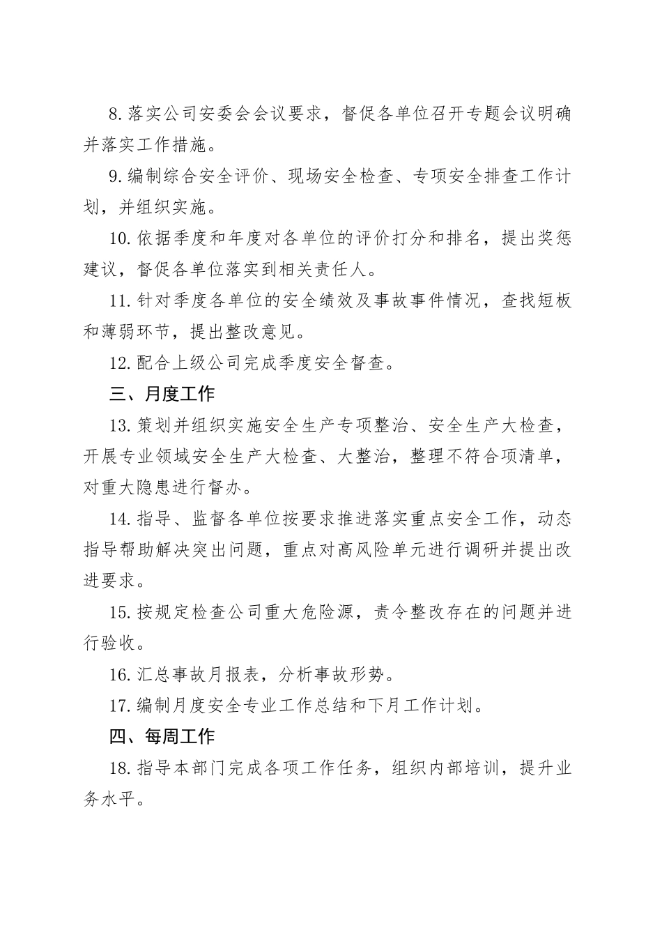
安全管理人员履职清单_第2页
2/3
安全管理人员履职清单一、年度工作1.总结分析并策划公司年度安全工作,参与编制公司《安全工作大纲》,提出具体工作措施或改进建议。2.提出公司各单位年度安全预算指标,修订年度《安全管理奖惩办法》,并认真组织实施。3.组织建立并不断完善公司安全管理评价细则,对评价标准进行解读和培训,指导、督促对不符合项进行审核,对整改建议进行修订。4.牵头制定或修订《安全评价标准》,对标准进行解读和培训,指导、督促开展季度安全评价,对不符合项进行审核,对整改建议进行审核修订。5.针对年度对各单位的安全评价结果,组织开展工作分析,查找短板和薄弱环节,提出整改...

1、本站文档仅供个人参考,请勿全文照搬。请勿恶意下载、恶意使用、商业使用,否则本站将封禁对应账户权限,费用不予退还,情形恶劣者,本站将追究其法律责任。

2、本站所有内容均由用户或网友上传,本站不对文档的完整性、权威性及其观点立场正确性做任何保证或承诺!文档内容仅供研究参考,请自行鉴别。

会员账户仅供个人使用,请勿外借、共享、出售会员账户。

安全管理人员履职清单

笔杆子文秘 + 关注
实名认证
内容提供者

公文写作、笔杆子写材料、文秘工作者认准今日公文网,官方网址:www.jinrigongwen.com

确认删除?
回到顶部
搜索中心
开通会员
微信客服
  • 微信客服