电脑桌面
添加今日公文网到电脑桌面
安装后可以在桌面快捷访问

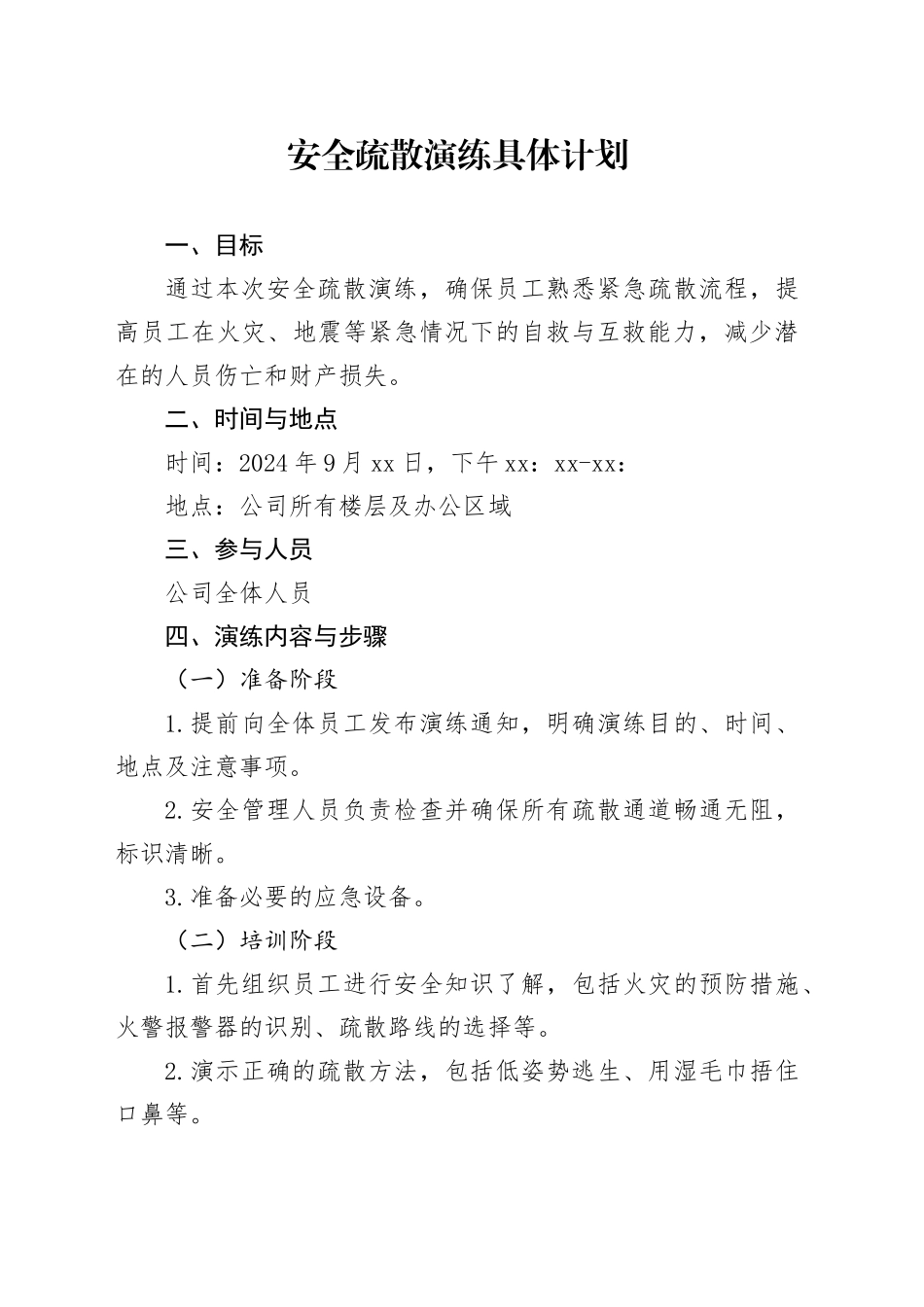
安全疏散演练具体计划

安全疏散演练具体计划_第1页
1/3
安全疏散演练具体计划_第2页
2/3
安全疏散演练具体计划一、目标通过本次安全疏散演练,确保员工熟悉紧急疏散流程,提高员工在火灾、地震等紧急情况下的自救与互救能力,减少潜在的人员伤亡和财产损失。二、时间与地点时间:2024 年 9 月 xx 日,下午 xx:xx-xx:地点:公司所有楼层及办公区域三、参与人员公司全体人员四、演练内容与步骤(一)准备阶段1.提前向全体员工发布演练通知,明确演练目的、时间、地点及注意事项。2.安全管理人员负责检查并确保所有疏散通道畅通无阻,标识清晰。3.准备必要的应急设备。(二)培训阶段1.首先组织员工进行安全知识了解,包括火灾的预防措施、火警报警器的识...

1、本站文档仅供个人参考,请勿全文照搬。请勿恶意下载、恶意使用、商业使用,否则本站将封禁对应账户权限,费用不予退还,情形恶劣者,本站将追究其法律责任。

2、本站所有内容均由用户或网友上传,本站不对文档的完整性、权威性及其观点立场正确性做任何保证或承诺!文档内容仅供研究参考,请自行鉴别。

会员账户仅供个人使用,请勿外借、共享、出售会员账户。

安全疏散演练具体计划

办公老秘 + 关注
实名认证
内容提供者

公文写作、笔杆子写材料、文秘工作者认准今日公文网,官方网址:www.jinrigongwen.com

确认删除?
回到顶部
搜索中心
开通会员
微信客服
  • 微信客服