电脑桌面
添加今日公文网到电脑桌面
安装后可以在桌面快捷访问

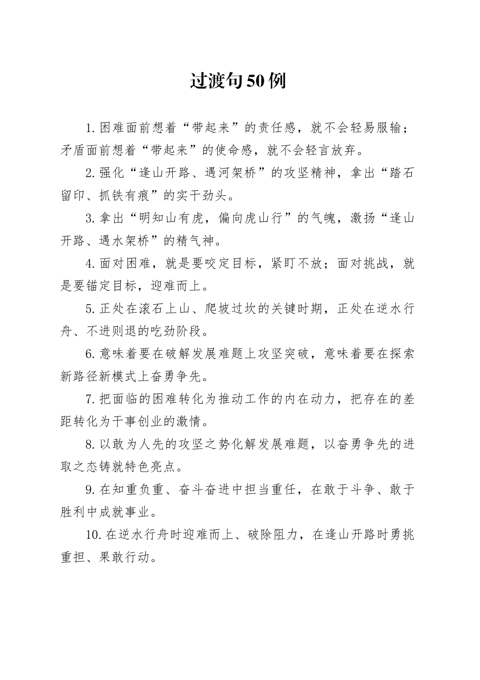
过渡句50例(2024年10月10日)

过渡句50例(2024年10月10日)_第1页
1/4
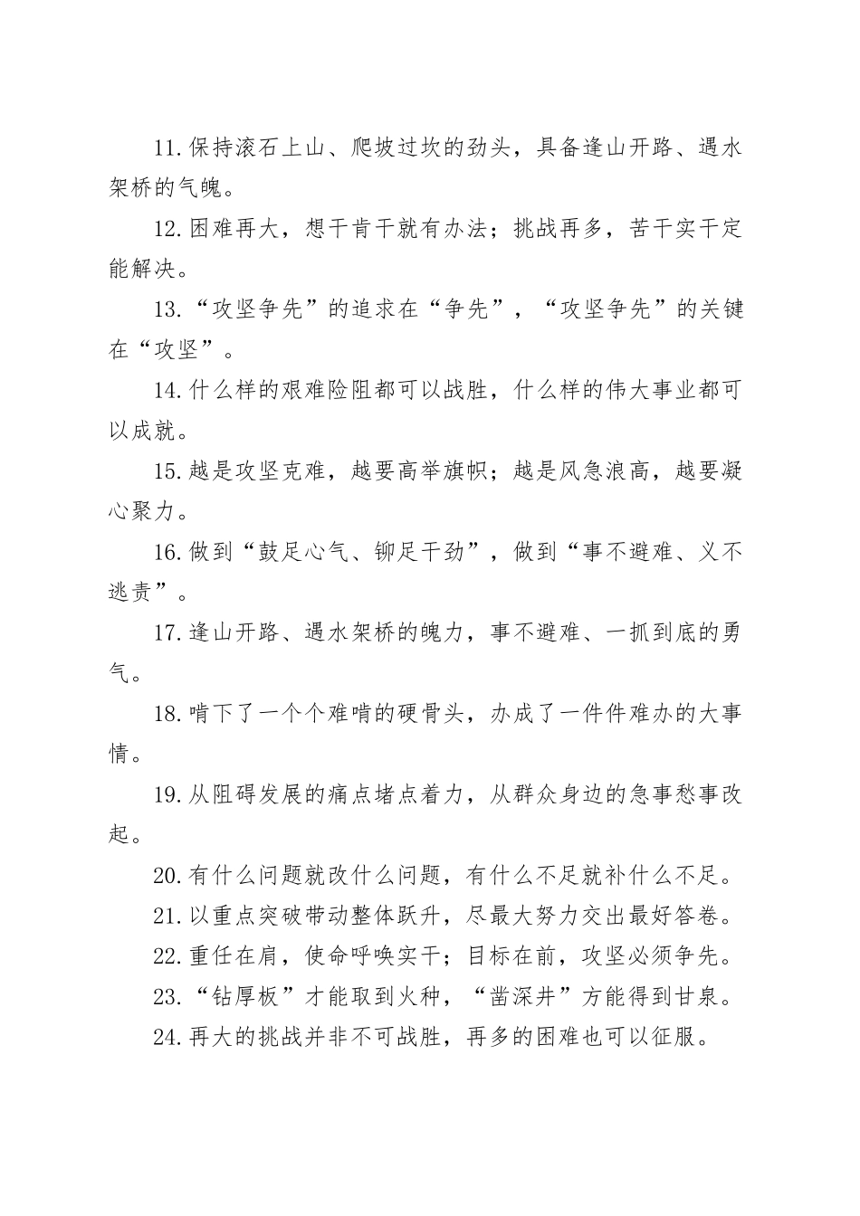
过渡句50例(2024年10月10日)_第2页
2/4
过渡句 50 例1.困难面前想着“带起来”的责任感,就不会轻易服输;矛盾面前想着“带起来”的使命感,就不会轻言放弃。2.强化“逢山开路、遇河架桥”的攻坚精神,拿出“踏石留印、抓铁有痕”的实干劲头。3.拿出“明知山有虎,偏向虎山行”的气魄,激扬“逢山开路、遇水架桥”的精气神。4.面对困难,就是要咬定目标,紧盯不放;面对挑战,就是要锚定目标,迎难而上。5.正处在滚石上山、爬坡过坎的关键时期,正处在逆水行舟、不进则退的吃劲阶段。6.意味着要在破解发展难题上攻坚突破,意味着要在探索新路径新模式上奋勇争先。7.把面临的困难转化为推动工作的内在动力,把...

1、本站文档仅供个人参考,请勿全文照搬。请勿恶意下载、恶意使用、商业使用,否则本站将封禁对应账户权限,费用不予退还,情形恶劣者,本站将追究其法律责任。

2、本站所有内容均由用户或网友上传,本站不对文档的完整性、权威性及其观点立场正确性做任何保证或承诺!文档内容仅供研究参考,请自行鉴别。

会员账户仅供个人使用,请勿外借、共享、出售会员账户。

过渡句50例(2024年10月10日)

确认删除?
回到顶部
搜索中心
开通会员
微信客服
  • 微信客服