电脑桌面
添加今日公文网到电脑桌面
安装后可以在桌面快捷访问

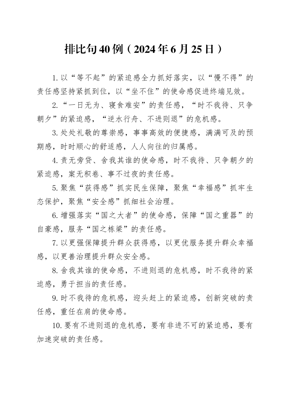
排比句40例(2024年6月25日)(1)

排比句40例(2024年6月25日)(1)_第1页
1/4
排比句40例(2024年6月25日)(1)_第2页
2/4
排比句 40 例(2024 年 6 月 25 日)1.以“等不起”的紧迫感全力抓好落实,以“慢不得”的责任感坚持紧抓到位,以“坐不住”的使命感促进终端见效。2.“一日无为、寝食难安”的责任感,“时不我待、只争朝夕”的紧迫感,“逆水行舟、不进则退”的危机感。3.处处礼敬的尊崇感,事事高效的便捷感,满满可及的预期感,时时顺心的舒适感,人人向往的归属感。4.责无旁贷、舍我其谁的使命感,时不我待、只争朝夕的紧迫感,案无积卷、事不过夜的责任感。5.聚焦“获得感”抓实民生保障,聚焦“幸福感”抓牢生态保护,聚焦“安全感”抓细社会治理。6.增强落实“国之大者”...

1、本站文档仅供个人参考,请勿全文照搬。请勿恶意下载、恶意使用、商业使用,否则本站将封禁对应账户权限,费用不予退还,情形恶劣者,本站将追究其法律责任。

2、本站所有内容均由用户或网友上传,本站不对文档的完整性、权威性及其观点立场正确性做任何保证或承诺!文档内容仅供研究参考,请自行鉴别。

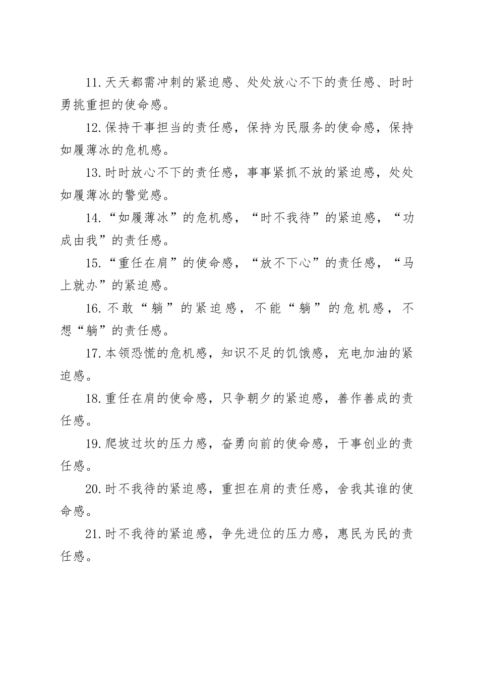
会员账户仅供个人使用,请勿外借、共享、出售会员账户。

排比句40例(2024年6月25日)(1)

确认删除?
回到顶部
搜索中心
开通会员
微信客服
  • 微信客服