电脑桌面
添加今日公文网到电脑桌面
安装后可以在桌面快捷访问

丽水市艾德曼自动化科技有限公司产品销售管理规定

丽水市艾德曼自动化科技有限公司产品销售管理规定_第1页
1/5
丽水市艾德曼自动化科技有限公司产品销售管理规定_第2页
2/5
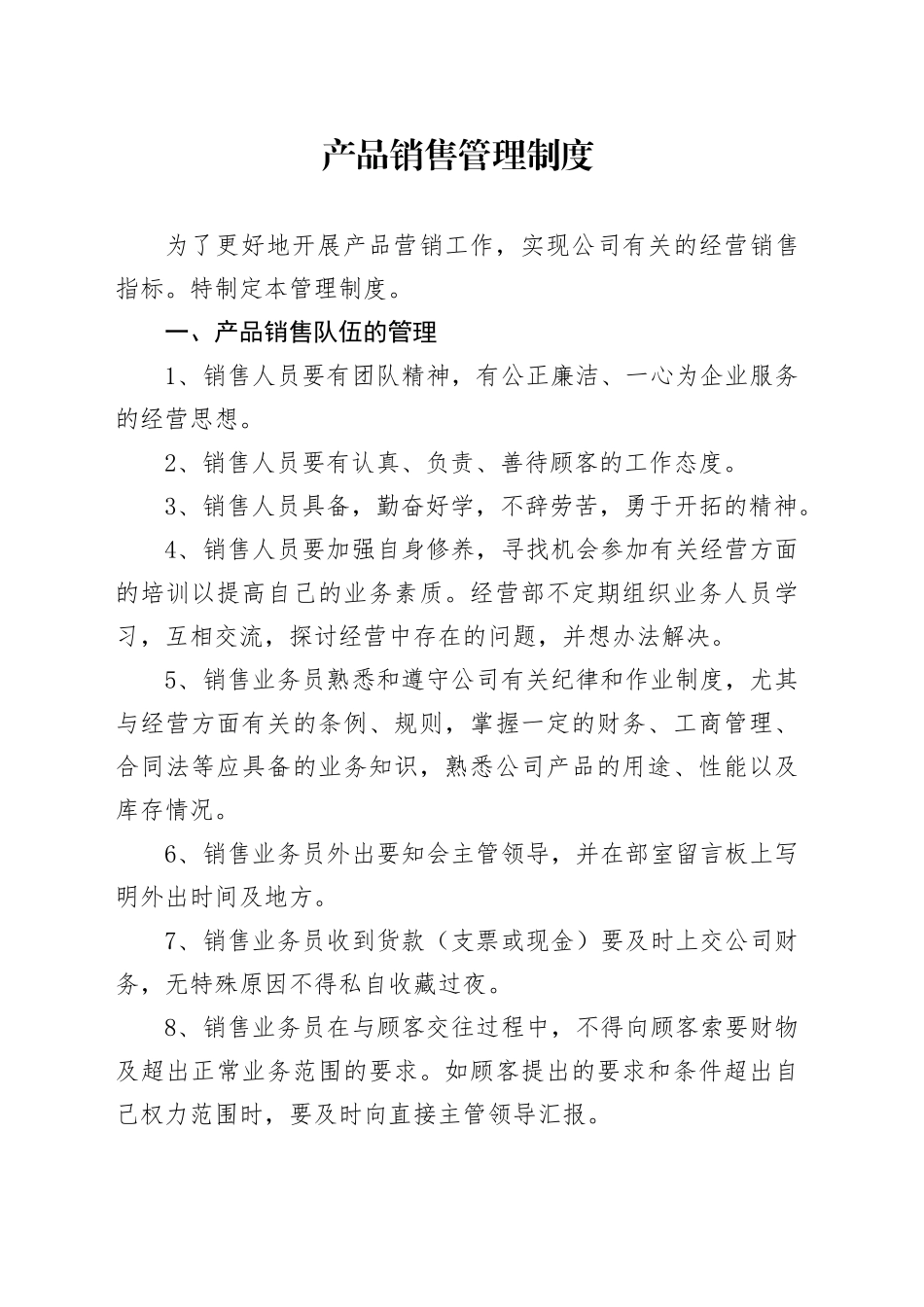
产品销售管理制度为了更好地开展产品营销工作,实现公司有关的经营销售指标。特制定本管理制度。一、产品销售队伍的管理1、销售人员要有团队精神,有公正廉洁、一心为企业服务的经营思想。2、销售人员要有认真、负责、善待顾客的工作态度。3、销售人员具备,勤奋好学,不辞劳苦,勇于开拓的精神。4、销售人员要加强自身修养,寻找机会参加有关经营方面的培训以提高自己的业务素质。经营部不定期组织业务人员学习,互相交流,探讨经营中存在的问题,并想办法解决。5、销售业务员熟悉和遵守公司有关纪律和作业制度,尤其与经营方面有关的条例、规则,掌握一定的财务、工商...

1、本站文档仅供个人参考,请勿全文照搬。请勿恶意下载、恶意使用、商业使用,否则本站将封禁对应账户权限,费用不予退还,情形恶劣者,本站将追究其法律责任。

2、本站所有内容均由用户或网友上传,本站不对文档的完整性、权威性及其观点立场正确性做任何保证或承诺!文档内容仅供研究参考,请自行鉴别。

会员账户仅供个人使用,请勿外借、共享、出售会员账户。

丽水市艾德曼自动化科技有限公司产品销售管理规定

办公老秘 + 关注
实名认证
内容提供者

公文写作、笔杆子写材料、文秘工作者认准今日公文网,官方网址:www.jinrigongwen.com

确认删除?
回到顶部
搜索中心
开通会员
微信客服
  • 微信客服