电脑桌面
添加今日公文网到电脑桌面
安装后可以在桌面快捷访问

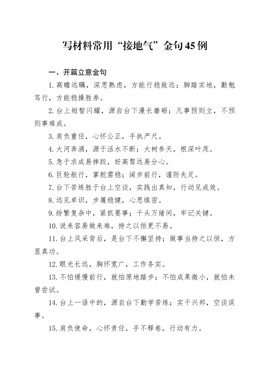
写材料常用“接地气”金句45例

写材料常用“接地气”金句45例_第1页
1/4
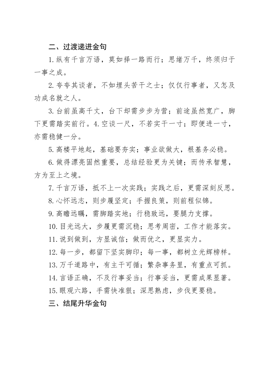
写材料常用“接地气”金句45例_第2页
2/4
写材料常用“接地气”金句 45 例一、开篇立意金句1.高瞻远瞩,深思熟虑,方能行稳致远;脚踏实地,勤勉笃行,方能稳操胜券。2.台上短暂闪耀,源自台下漫长磨砺;凡事预则立,不预则事难成。3.肩负重任,心怀公正,手执严尺。4.大河奔涌,源于活水不断;大树参天,根深叶茂。5.急于求成易摔跤,好高骛远易分心。6.巨轮航行,掌舵需稳;阔步前行,谨防失足。7.台下苦练胜于台上空谈,实践出真知,行动见成效。8.远见卓识,步履稳健,心思缜密。9.纷繁复杂中,紧抓要事;千头万绪间,牢记关键。10.说来容易做来难,持之以恒更不易。11.台上风采背后,是台下不懈坚持;做事...

1、本站文档仅供个人参考,请勿全文照搬。请勿恶意下载、恶意使用、商业使用,否则本站将封禁对应账户权限,费用不予退还,情形恶劣者,本站将追究其法律责任。

2、本站所有内容均由用户或网友上传,本站不对文档的完整性、权威性及其观点立场正确性做任何保证或承诺!文档内容仅供研究参考,请自行鉴别。

会员账户仅供个人使用,请勿外借、共享、出售会员账户。

写材料常用“接地气”金句45例

办公老秘 + 关注
实名认证
内容提供者

公文写作、笔杆子写材料、文秘工作者认准今日公文网,官方网址:www.jinrigongwen.com

确认删除?
回到顶部
搜索中心
开通会员
微信客服
  • 微信客服