电脑桌面
添加今日公文网到电脑桌面
安装后可以在桌面快捷访问

“调查研究”类排比金句40例

“调查研究”类排比金句40例_第1页
1/4
“调查研究”类排比金句40例_第2页
2/4
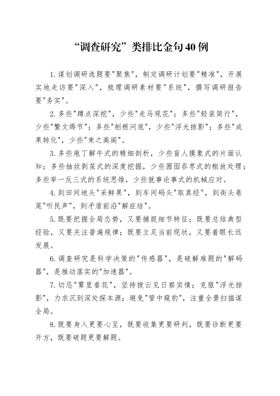
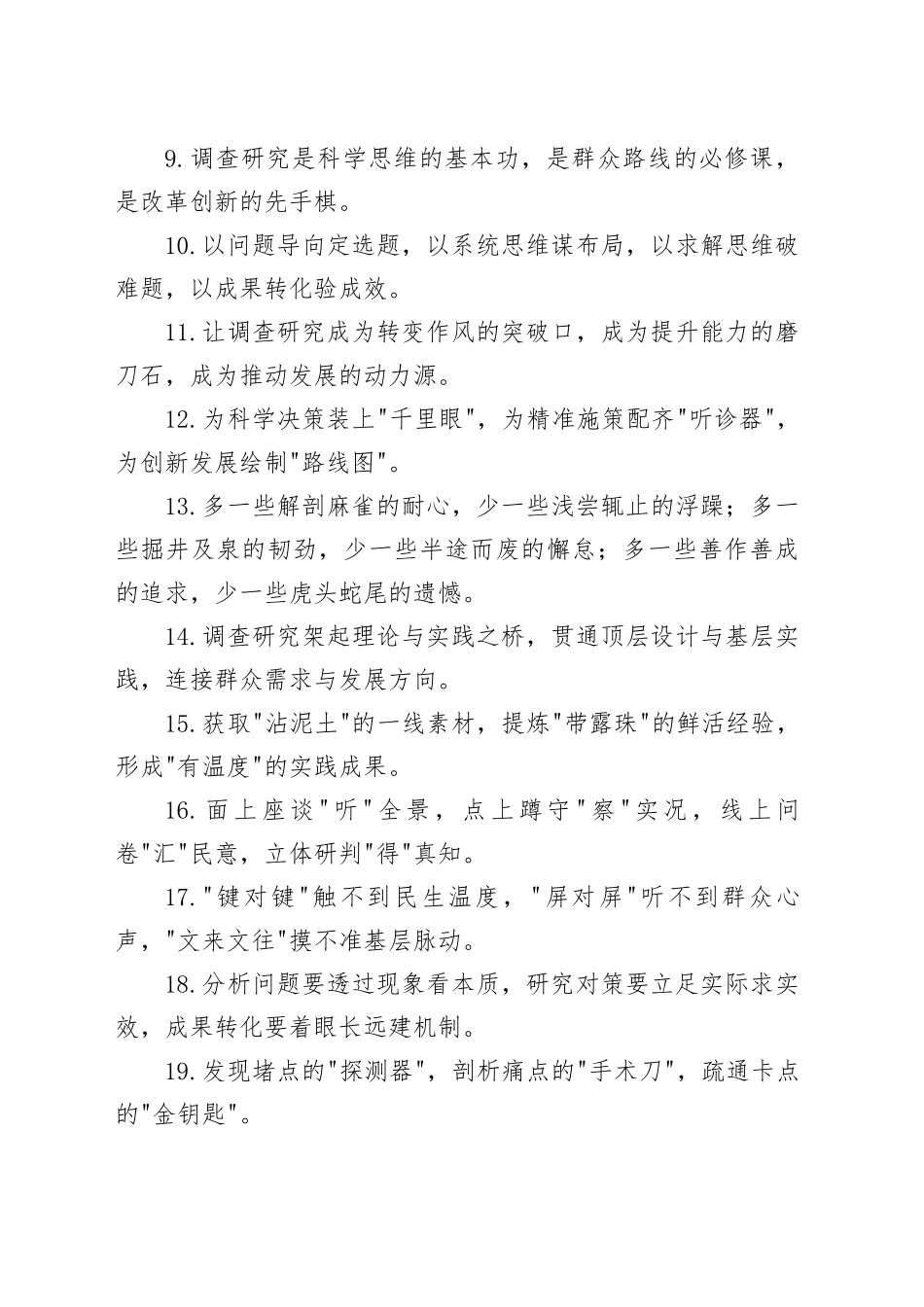
“调查研究”类排比金句 40 例1.谋划调研选题要"聚焦",制定调研计划要"精准",开展实地走访要"深入",梳理调研素材要"系统",撰写调研报告要"务实"。2.多些"蹲点深挖",少些"走马观花";多些"轻装简行",少些"繁文缛节";多些"刨根问底",少些"浮光掠影";多些"成果转化",少些"束之高阁"。3.多些庖丁解牛式的精细剖析,少些盲人摸象式的片面认知;多些抽丝剥茧式的深度挖掘,少些囫囵吞枣式的粗放处理;多些举一反三式的系统思维,少些就事论事式的机械应对。4.到田间地头"采鲜果",到车间码头"取真经",到街头巷尾"听民声",到矛盾前沿"解症结"。5.既要把握全局态势...

1、本站文档仅供个人参考,请勿全文照搬。请勿恶意下载、恶意使用、商业使用,否则本站将封禁对应账户权限,费用不予退还,情形恶劣者,本站将追究其法律责任。

2、本站所有内容均由用户或网友上传,本站不对文档的完整性、权威性及其观点立场正确性做任何保证或承诺!文档内容仅供研究参考,请自行鉴别。

会员账户仅供个人使用,请勿外借、共享、出售会员账户。

“调查研究”类排比金句40例

确认删除?
回到顶部
搜索中心
开通会员
微信客服
  • 微信客服