电脑桌面
添加今日公文网到电脑桌面
安装后可以在桌面快捷访问

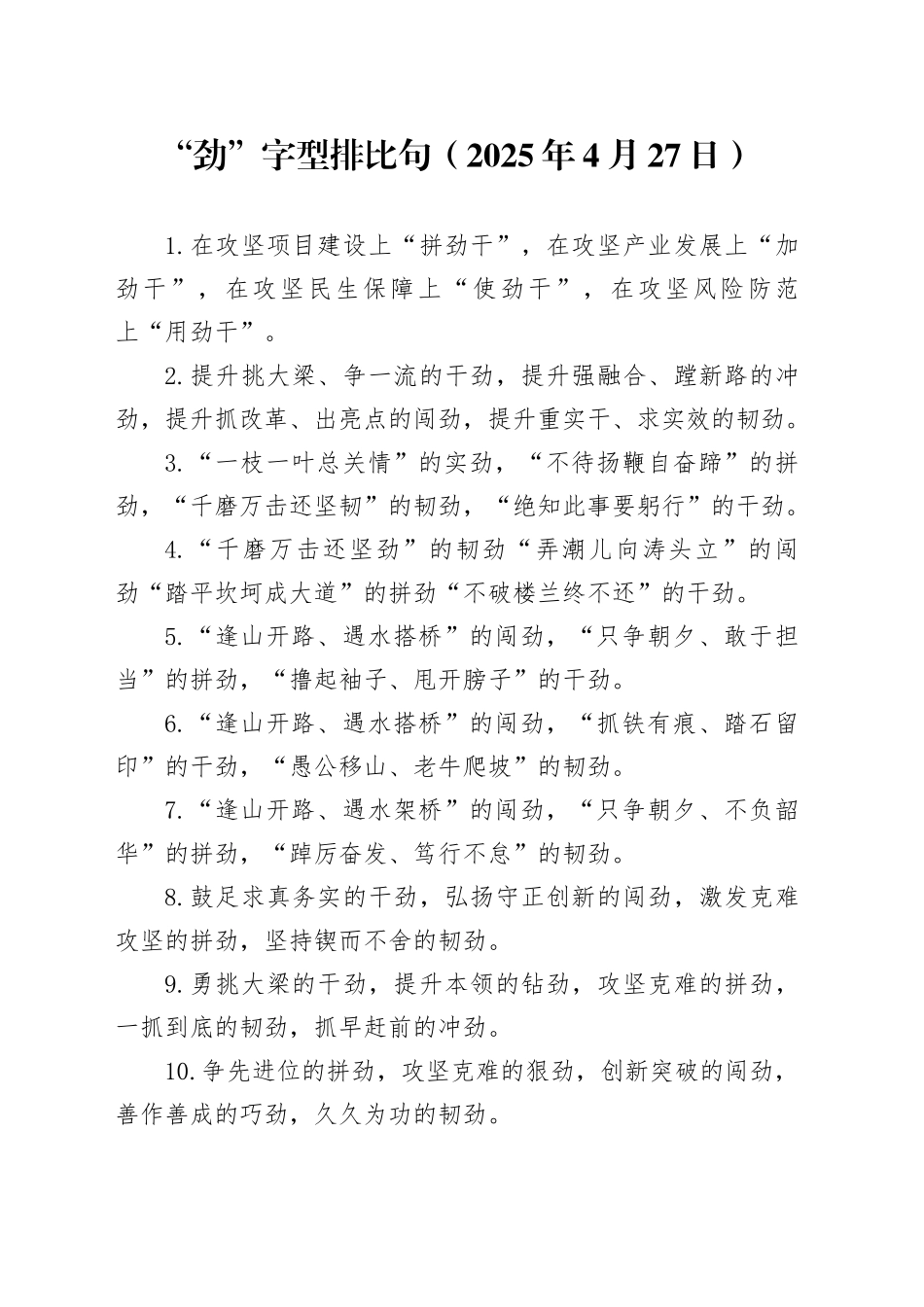
“劲”字型排比句(2025年4月27日)

“劲”字型排比句(2025年4月27日)_第1页
1/4
“劲”字型排比句(2025年4月27日)_第2页
2/4
“劲”字型排比句(2025 年 4 月 27 日)1.在攻坚项目建设上“拼劲干”,在攻坚产业发展上“加劲干”,在攻坚民生保障上“使劲干”,在攻坚风险防范上“用劲干”。2.提升挑大梁、争一流的干劲,提升强融合、蹚新路的冲劲,提升抓改革、出亮点的闯劲,提升重实干、求实效的韧劲。3.“一枝一叶总关情”的实劲,“不待扬鞭自奋蹄”的拼劲,“千磨万击还坚韧”的韧劲,“绝知此事要躬行”的干劲。4.“千磨万击还坚劲”的韧劲“弄潮儿向涛头立”的闯劲“踏平坎坷成大道”的拼劲“不破楼兰终不还”的干劲。5.“逢山开路、遇水搭桥”的闯劲,“只争朝夕、敢于担当”的拼劲...

1、本站文档仅供个人参考,请勿全文照搬。请勿恶意下载、恶意使用、商业使用,否则本站将封禁对应账户权限,费用不予退还,情形恶劣者,本站将追究其法律责任。

2、本站所有内容均由用户或网友上传,本站不对文档的完整性、权威性及其观点立场正确性做任何保证或承诺!文档内容仅供研究参考,请自行鉴别。

会员账户仅供个人使用,请勿外借、共享、出售会员账户。

“劲”字型排比句(2025年4月27日)

确认删除?
回到顶部
搜索中心
开通会员
微信客服
  • 微信客服