电脑桌面
添加今日公文网到电脑桌面
安装后可以在桌面快捷访问

办公室主任履责权力清单和负面清单

办公室主任履责权力清单和负面清单_第1页
1/4
办公室主任履责权力清单和负面清单_第2页
2/4
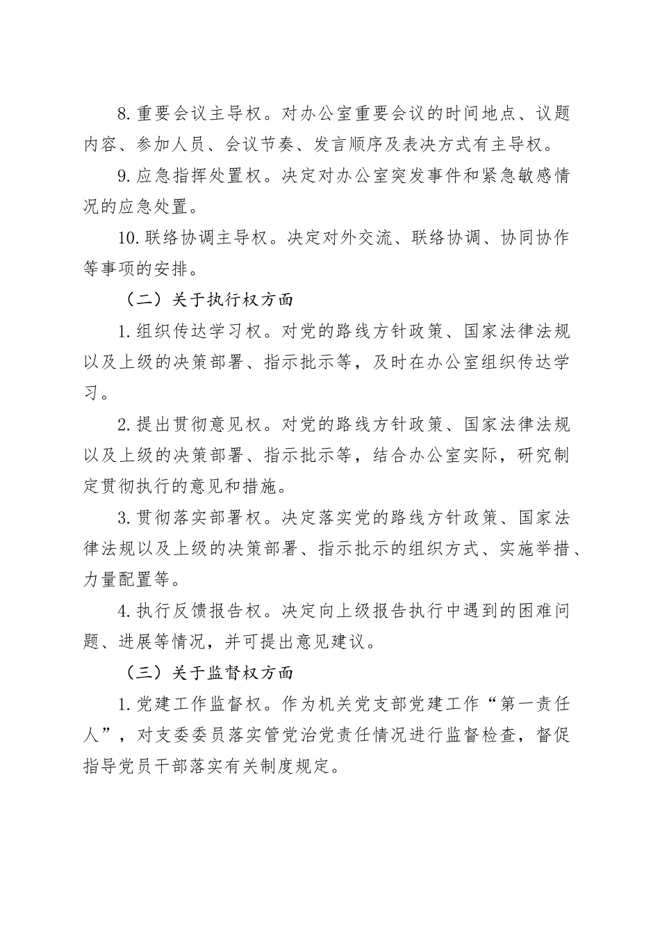
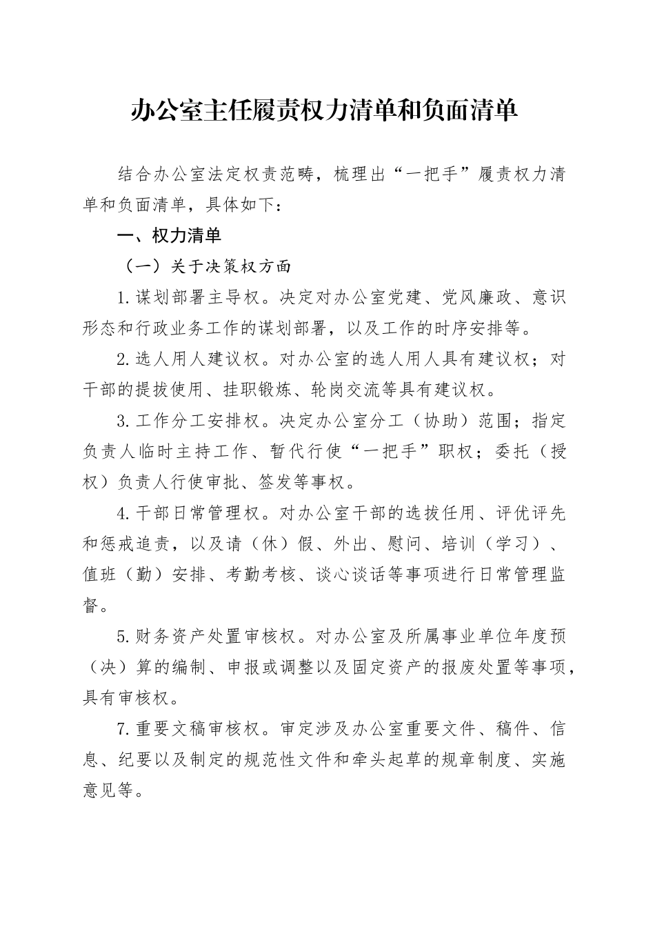
办公室主任履责权力清单和负面清单结合办公室法定权责范畴,梳理出“一把手”履责权力清单和负面清单,具体如下:一、权力清单(一)关于决策权方面1.谋划部署主导权。决定对办公室党建、党风廉政、意识形态和行政业务工作的谋划部署,以及工作的时序安排等。2.选人用人建议权。对办公室的选人用人具有建议权;对干部的提拔使用、挂职锻炼、轮岗交流等具有建议权。3.工作分工安排权。决定办公室分工(协助)范围;指定负责人临时主持工作、暂代行使“一把手”职权;委托(授权)负责人行使审批、签发等事权。4.干部日常管理权。对办公室干部的选拔任用、评优评先和惩戒追...

1、本站文档仅供个人参考,请勿全文照搬。请勿恶意下载、恶意使用、商业使用,否则本站将封禁对应账户权限,费用不予退还,情形恶劣者,本站将追究其法律责任。

2、本站所有内容均由用户或网友上传,本站不对文档的完整性、权威性及其观点立场正确性做任何保证或承诺!文档内容仅供研究参考,请自行鉴别。

会员账户仅供个人使用,请勿外借、共享、出售会员账户。

办公室主任履责权力清单和负面清单

办公老秘 + 关注
实名认证
内容提供者

公文写作、笔杆子写材料、文秘工作者认准今日公文网,官方网址:www.jinrigongwen.com

确认删除?
回到顶部
搜索中心
开通会员
微信客服
  • 微信客服