电脑桌面
添加今日公文网到电脑桌面
安装后可以在桌面快捷访问

“起”字型排比句(20250904)

“起”字型排比句(20250904)_第1页
1/4
“起”字型排比句(20250904)_第2页
2/4
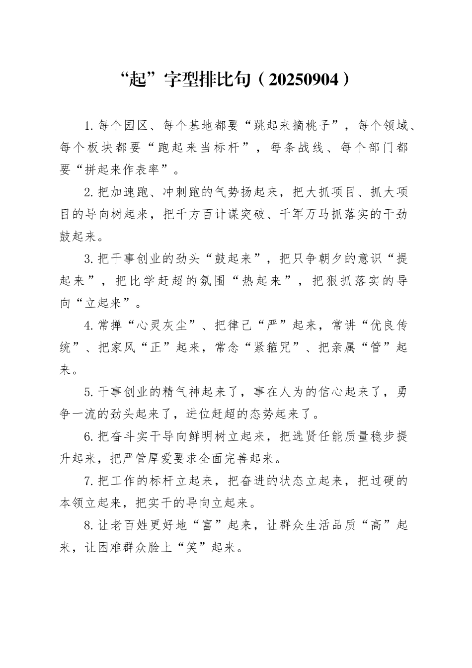
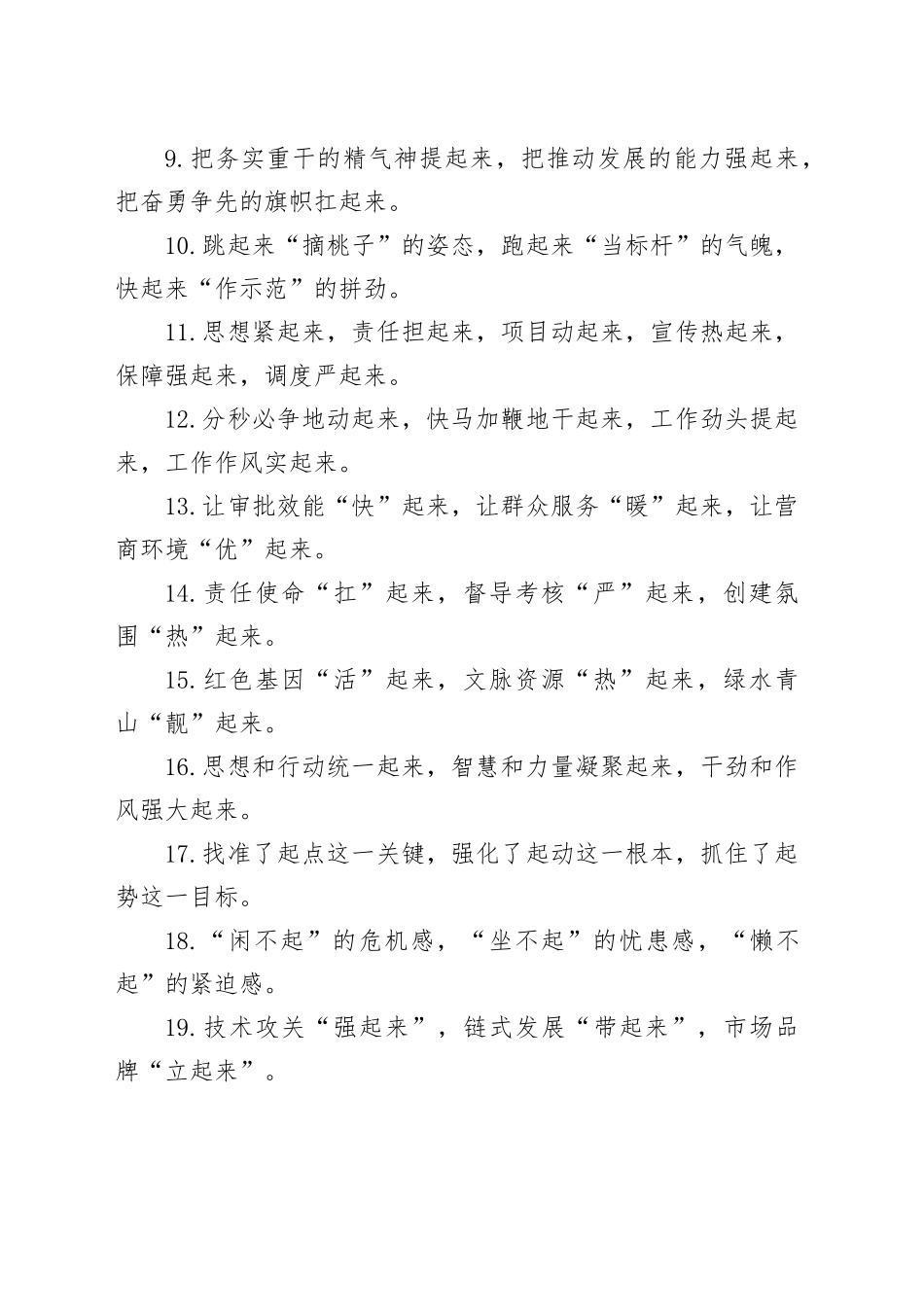
“起”字型排比句(20250904)1.每个园区、每个基地都要“跳起来摘桃子”,每个领域、每个板块都要“跑起来当标杆”,每条战线、每个部门都要“拼起来作表率”。2.把加速跑、冲刺跑的气势扬起来,把大抓项目、抓大项目的导向树起来,把千方百计谋突破、千军万马抓落实的干劲鼓起来。3.把干事创业的劲头“鼓起来”,把只争朝夕的意识“提起来”,把比学赶超的氛围“热起来”,把狠抓落实的导向“立起来”。4.常掸“心灵灰尘”、把律己“严”起来,常讲“优良传统”、把家风“正”起来,常念“紧箍咒”、把亲属“管”起来。5.干事创业的精气神起来了,事在人为的信心起来了...

1、本站文档仅供个人参考,请勿全文照搬。请勿恶意下载、恶意使用、商业使用,否则本站将封禁对应账户权限,费用不予退还,情形恶劣者,本站将追究其法律责任。

2、本站所有内容均由用户或网友上传,本站不对文档的完整性、权威性及其观点立场正确性做任何保证或承诺!文档内容仅供研究参考,请自行鉴别。

会员账户仅供个人使用,请勿外借、共享、出售会员账户。

“起”字型排比句(20250904)

确认删除?
回到顶部
搜索中心
开通会员
微信客服
  • 微信客服