电脑桌面
添加今日公文网到电脑桌面
安装后可以在桌面快捷访问

工作报告类排比句50例

工作报告类排比句50例_第1页
1/5
工作报告类排比句50例_第2页
2/5
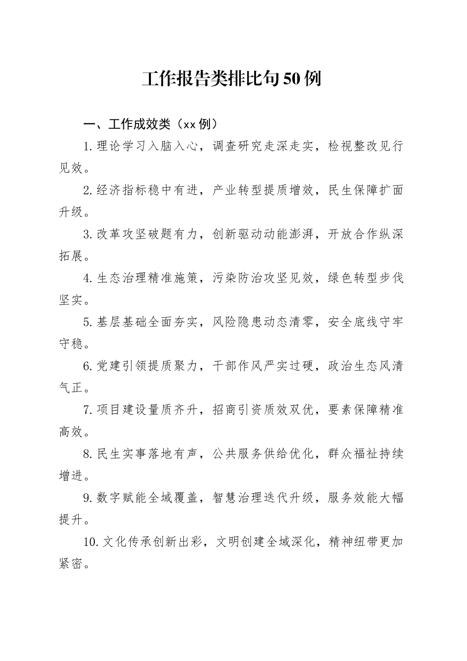
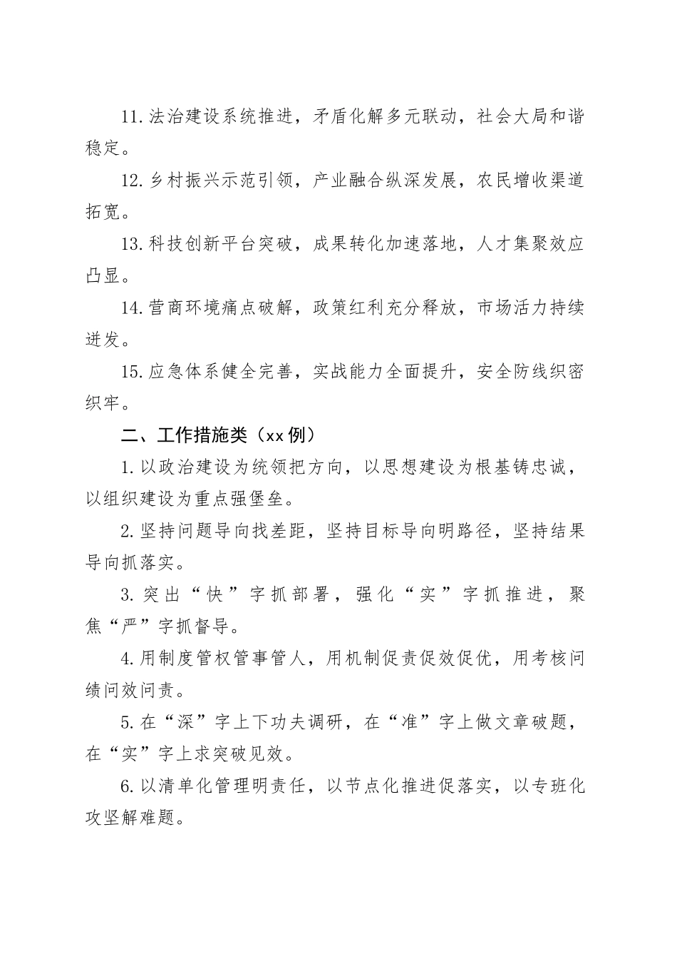
工作报告类排比句 50 例一、工作成效类(xx 例)1.理论学习入脑入心,调查研究走深走实,检视整改见行见效。2.经济指标稳中有进,产业转型提质增效,民生保障扩面升级。3.改革攻坚破题有力,创新驱动动能澎湃,开放合作纵深拓展。4.生态治理精准施策,污染防治攻坚见效,绿色转型步伐坚实。5.基层基础全面夯实,风险隐患动态清零,安全底线守牢守稳。6.党建引领提质聚力,干部作风严实过硬,政治生态风清气正。7.项目建设量质齐升,招商引资质效双优,要素保障精准高效。8.民生实事落地有声,公共服务供给优化,群众福祉持续增进。9.数字赋能全域覆盖,智慧治理迭代升...

1、本站文档仅供个人参考,请勿全文照搬。请勿恶意下载、恶意使用、商业使用,否则本站将封禁对应账户权限,费用不予退还,情形恶劣者,本站将追究其法律责任。

2、本站所有内容均由用户或网友上传,本站不对文档的完整性、权威性及其观点立场正确性做任何保证或承诺!文档内容仅供研究参考,请自行鉴别。

会员账户仅供个人使用,请勿外借、共享、出售会员账户。

工作报告类排比句50例

办公老秘 + 关注
实名认证
内容提供者

公文写作、笔杆子写材料、文秘工作者认准今日公文网,官方网址:www.jinrigongwen.com

确认删除?
回到顶部
搜索中心
开通会员
微信客服
  • 微信客服