电脑桌面
添加今日公文网到电脑桌面
安装后可以在桌面快捷访问

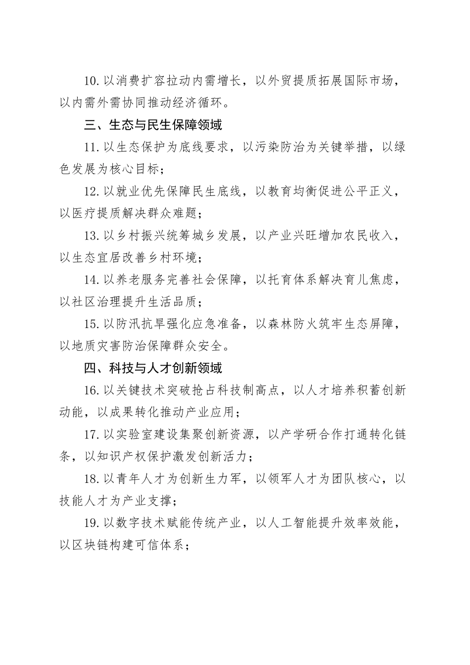
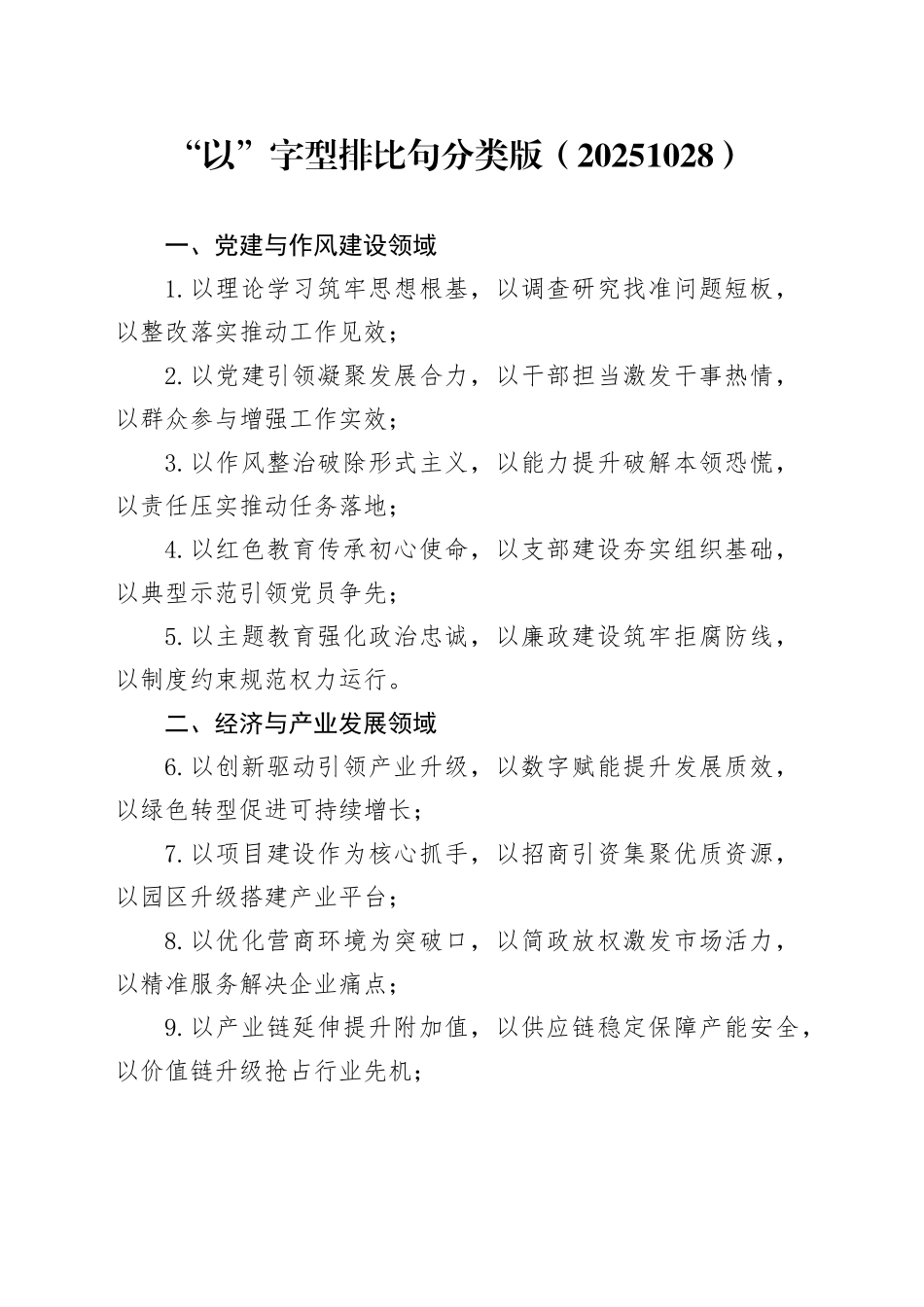
“以”字型排比句分类版(20251028)

“以”字型排比句分类版(20251028)_第1页
1/4
“以”字型排比句分类版(20251028)_第2页
2/4
“以”字型排比句分类版(20251028)一、党建与作风建设领域1.以理论学习筑牢思想根基,以调查研究找准问题短板,以整改落实推动工作见效;2.以党建引领凝聚发展合力,以干部担当激发干事热情,以群众参与增强工作实效;3.以作风整治破除形式主义,以能力提升破解本领恐慌,以责任压实推动任务落地;4.以红色教育传承初心使命,以支部建设夯实组织基础,以典型示范引领党员争先;5.以主题教育强化政治忠诚,以廉政建设筑牢拒腐防线,以制度约束规范权力运行。二、经济与产业发展领域6.以创新驱动引领产业升级,以数字赋能提升发展质效,以绿色转型促进可持续增长;7.以项...

1、本站文档仅供个人参考,请勿全文照搬。请勿恶意下载、恶意使用、商业使用,否则本站将封禁对应账户权限,费用不予退还,情形恶劣者,本站将追究其法律责任。

2、本站所有内容均由用户或网友上传,本站不对文档的完整性、权威性及其观点立场正确性做任何保证或承诺!文档内容仅供研究参考,请自行鉴别。

会员账户仅供个人使用,请勿外借、共享、出售会员账户。

“以”字型排比句分类版(20251028)

办公老秘 + 关注
实名认证
内容提供者

公文写作、笔杆子写材料、文秘工作者认准今日公文网,官方网址:www.jinrigongwen.com

确认删除?
回到顶部
搜索中心
开通会员
微信客服
  • 微信客服