电脑桌面
添加今日公文网到电脑桌面
安装后可以在桌面快捷访问

《信访工作条例》应知应会知识学习测试题.docx

《信访工作条例》应知应会知识学习测试题.docx_第1页
1/9
《信访工作条例》应知应会知识学习测试题.docx_第2页
2/9
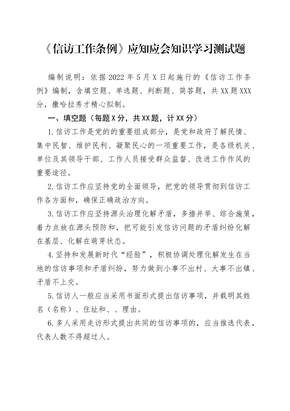
《信访工作条例》应知应会知识学习测试题编制说明:依据 2022 年 5 月 X 日起施行的《信访工作条例》编制,含填空题、单选题、判断题、简答题,共 XX 题 XXX分,撒哈拉秀才精心拟制。一、填空题(每题 X 分,共 XX 题,计 XX 分)1.信访工作是党的的重要组成部分,是党和政府了解民情、集中民智、维护民利、凝聚民心的一项重要工作,是各级机关、单位及其领导干部、工作人员接受群众监督、改进工作作风的重要途径。2.信访工作应坚持党的全面领导,把党的领导贯彻到信访工作各方面和,确保正确政治方向。3.信访工作应坚持源头治理化解矛盾,多措并举、综合...

1、本站文档仅供个人参考,请勿全文照搬。请勿恶意下载、恶意使用、商业使用,否则本站将封禁对应账户权限,费用不予退还,情形恶劣者,本站将追究其法律责任。

2、本站所有内容均由用户或网友上传,本站不对文档的完整性、权威性及其观点立场正确性做任何保证或承诺!文档内容仅供研究参考,请自行鉴别。

会员账户仅供个人使用,请勿外借、共享、出售会员账户。

《信访工作条例》应知应会知识学习测试题.docx

笔杆子文秘 + 关注
实名认证
内容提供者

公文写作、笔杆子写材料、文秘工作者认准今日公文网,官方网址:www.jinrigongwen.com

确认删除?
回到顶部
搜索中心
开通会员
微信客服
  • 微信客服