“xx 市确定建设现代化国际城市发展目标 30周年”理论研讨会发言材料合集(8 篇)目录1.推动聚焦高质量主题的内涵式发展建设现代化人民...
在全市确定建设现代化国际城市发展目标 xx周年理论研讨会上的发言材料合集(8 篇)目录1.增强八大实力提升城市生命体生机活力2.为走出中...
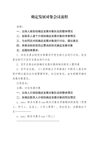
确定发展对象会议流程流程:一、主持人报告拟确定发展对象队伍的整体情况二、各联系人逐个介绍拟确定发展对象的考察情况三、与会同志对拟确...