xx 镇党委领导在十三届县委第八轮巡察第二常规巡察组巡察 xx 镇 xx 村等 17 个村党组织情况反馈会议上的表态发言尊敬的 xx 部长,...
在县委常规巡察组巡察 x 镇 x 村等 17 个村党组织情况反馈会议上的讲话同志们:根据县委巡察工作统一部署,十三届县委第八轮巡察第二...
学习 17 个新职业正式发布心得体会2025 年 7 月 xx 日,第七批新职业正式发布,包含 xx 个新职业、xx 个新工种。这一消息如同一...
【常委宣传部长中心组研讨发言】“17 个起来”构建大宣传格局推动宣传思想文化工作高质量发展习近平文化思想是新时代党领导文化建设实践经...
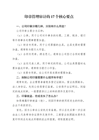
印章管理审计的 17 个核心要点一、公司印章分哪几种,分别有什么用途?公司印章主要分为五种:(x)公章,用于公司对外事务的处理,工商...
