党课PPT课件含讲稿:食品安全“两个责任”政策解读(市场监管)
政策解读授课人:XXX食品安全“两个责任”感谢您下载包图网平台上提供的 PPT 作品,为了您和包图网以及原创作者的利益,请勿复制、传播、...
在全镇第三季度食品安全“两个责任”包保督导工作推进会上的讲话同志们:今天,我们在这里召开全镇第三季度食品安全“两个责任”包保督导工...
在 2025 年全镇第三季度食品安全“两个责任”包保督导工作推进会上的讲话同志们:今天,我们在这里召开全镇第三季度食品安全“两个责任”...
市场监管局长在食品安全“两个责任”落实推进会上的讲话同志们:食品安全关乎人民群众的身体健康和生命安全,关乎社会的和谐稳定与发展大局...
区委书记在乡镇(街道)食品安全“两个责任”落实推进会上的讲话同志们:民以食为天,食以安为先。食品安全是重大的民生问题,关系人民群众...
乡镇、街道党风廉政建设情况及落实“两个责任”工作情况汇报近年来,街道认真落实中央、省委、市委和区委的工作要求,坚持以党的政治建设为...
抓基层党建和落实党风廉政建设“两个责任”工作述职报告xx 镇党委书记按照会议要求,现将我履行基层党建工作“第一责任人”职责,抓基层党...
在落实“两个责任”暨推进正风肃纪工作会议上的讲话同志们:今天上午,xx 书记带队专程来我县听取了县委落实“两个责任”、推进正风肃纪工...
食品安全“两个责任”落地落实(2 篇)目录1.注重效率效能效益高质量推进“两个责任”落地落实2.分层分级全覆盖,责任到人见成效注重效率...
深化落实“两个责任”推动全面从严治党今年以来,xx 经济技术开发区投资控股集团有限公司坚持以习近平新时代中国特色社会主义思想为指导,...
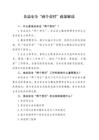
食品安全“两个责任”政策解读一、什么是食品安全“两个责任”?1.食品安全“两个责任”:食品安全属地管理责任和企业食品安全主体责任。2....
在落实食品安全“两个责任”工作现场推进会上的交流发言各位领导、同仁:根据会议安排,下面我汇报一下 xxxx 区落实食品安全“两个责任”...
市委书记在落实“两个责任”研讨班上的发言习近平总书记在推进党的建设新的伟大工程实践中,创造性提出落实党委主体责任和纪委监督责任的重...
经验做法:出台约谈制度强化“两个责任”落实立足落实党风廉政建设“早警戒、勤提醒、常监督”的要求,县在总结近年来约谈经验的基础上,制...
街道党风廉政建设情况及落实“两个责任”工作情况汇报近年来,xx 街道坚持以习近平新时代中国特色社会主义思想为指导,深入落实党的二十大...
xx 街道党风廉政建设情况及落实“两个责任”工作情况汇报近年来,xx 街道坚持以习近平新时代中国特色社会主义思想为指导,深入落实党的 ...
落实“两个责任”加强作风建设党风廉政建设主体责任和监督责任是党章赋予党委和纪委的重要职责,是深入推进党风廉政建设和反腐败斗争的“牛...
经验材料:落实食品安全“两个责任”守护群众“舌尖上的安全”自食品安全两个责任开展以来,xx 乡坚持党建引领,通过抓学习、做警示、促实...
守住“舌尖上的安全”护航高质量发展——xx区落实落细食品安全“两个责任”工作综述民以食为天,食以安为先。食品安全是衡量公众获得感、幸...
