乡镇巩固脱贫攻坚成果同乡村振兴有效衔接后评估工作汇报XX 镇党委、政府始终坚持以习近平总书记扶贫开发战略思想为指导,把巩固脱贫攻坚成...
县长在省对县履行教育职责评估汇报会上的表态发言尊敬的省督导评估组各位领导:首先,我代表县四套班子,代表我们在座各位同志,代表我们全...
全镇村干部履职情况分析评估报告为全面了解掌握 XX 镇村党组织书记、一肩挑、选聘文书履职情况,村班子运行情况,XX 镇采取个别谈话、座...
XXX 党史学习教育工作自查评估报告自今年党史学习教育开展以来,XXX 坚持以马克思列宁主义、毛泽东思想、邓小平理论、“三个代表”重要思...
xx 集团党委书记、董事长、总裁在 1-4 月份工作评估会上的讲话集团党委书记、董事长、总裁在 X-4 月份工作评估会上的讲话同事们:我...
税务局开展学习教育自查评估报告XX 启动以来,***市税务系统坚决贯彻落实中央决策部署和税务总局党委、***市委各项要求,在巡回指导组的精...
学院上一轮审核评估整改情况报告****年底,学校接受了教育部本科教学工作审核评估。****至****三年以来,学校根据审核评估“专家评估意见”...
在 2022 年迎接推进脱贫攻坚与乡村振兴有效衔接评估工作会议上的讲话同志们:大考已经到来。按照国家统一安排,今年的**评估工作较去年提...
在 2022 年迎接推进脱贫攻坚与乡村振兴有效衔接评估工作会议上的讲话同志们:大考已经到来。按照国家统一安排,今年的**评估工作较去年提...
XX 中心妇女发展规划评估报告一、妇女发展规划评估报告简要《XX 县妇女发展规划(XXXX—2020 年)》(以下简称规划)从“妇女与经济、妇...
市委统战部学习教育自我评估报告一、总体评价党史学习教育开展以来,市委统战部按照中央、省、市委关于党史学习教育的部署要求,坚持高标准...
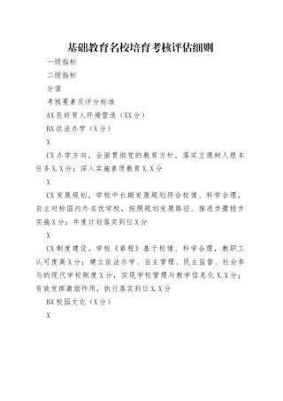
基础教育名校培育考核评估细则一级指标二级指标分值考核要素及评分标准AX 良好育人环境营造(XX 分)BX 依法办学(X 分)XCX 办学方向...
国有企业过硬党支部建设质效评估报告一、过硬党支部建设基本情况及评估工作情况党委下辖六个党支部,其中*评定的过硬党支部 X 个,占比XX...
党史学习教育工作自查评估报告自今年党史学习教育开展以来,XXX 坚持以马克思列宁主义、毛泽东思想、邓小平理论、“三个代表”重要思想、...
