首页
范文大全
范文大全
总结报告
研讨发言
心得体会
述职述廉
计划方案
先进事迹
对照检查
创新案例
理论文章
其他范文
写作提升
排比金句
过渡金句
精选金句
写作用典
写作提纲
企业公司
党课讲稿
合集汇编
民主生活会
组织生活会
PPT课件
Excel表格
PPT课件
AI写作
电脑桌面
添加今日公文网到电脑桌面
安装后可以在桌面快捷访问
立即添加
上传文档
开通会员
限时优惠
登录 | 注册
首页
文档
Tag聚合标签
“14项”的相关文档
标签
“14项”
的相关文档,共1条
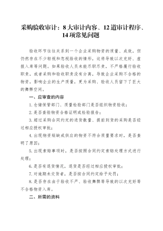
采购验收审计:8大审计内容、12道审计程序、
14项
常见问题
VIP
采购验收审计:8 大审计内容、12 道审计程序、14 项常见问题验收环节往往关系到一个企业采购物资的质量、成效,但仍然存在不少轻视和忽...
2026-04-19发布
0 浏览
4 页
0 次下载
9.81 KB
首页
上页
1
下页
尾页
文档阅读TOP10
日
周
1
党课ppt:树立和践行正确政绩观(6700字,26张)
253
27页
2
2026年年轻干部入职表态发言
234
4页
3
2025年组织生活会批评与自我批评意见汇总(五个方面共50条)20260403
105
6页
4
正确政绩观引领高质量发展ppt25张幻灯片含党课讲稿
97
26页
5
市林业局2024年从严治党建设工作总结
93
8页
6
“五四”青年节专题党课讲稿:青春心向党,建功新时代
81
8页
7
2026年领导任职表态发言
69
7页
8
2026年3月份重要讲话、重要会议心得体会合集256篇
69
374页
9
2026年国有企业基层党建工作特色品牌创建活动实施方案
62
7页
10
廉政党课PPT:树立和践行正确政绩观,以严实作风引领保障高质量发展(PPT)
55
20页
1
党课ppt:树立和践行正确政绩观(6700字,26张)
253
27页
2
2026年年轻干部入职表态发言
234
4页
3
2025年组织生活会批评与自我批评意见汇总(五个方面共50条)20260403
105
6页
4
正确政绩观引领高质量发展ppt25张幻灯片含党课讲稿
97
26页
5
市林业局2024年从严治党建设工作总结
93
8页
6
“五四”青年节专题党课讲稿:青春心向党,建功新时代
81
8页
7
2026年领导任职表态发言
69
7页
8
2026年3月份重要讲话、重要会议心得体会合集256篇
69
374页
9
2026年国有企业基层党建工作特色品牌创建活动实施方案
62
7页
10
廉政党课PPT:树立和践行正确政绩观,以严实作风引领保障高质量发展(PPT)
55
20页
确认删除?
回到顶部
搜索中心
开通会员
微信客服
微信客服