在镇村文明殡葬工作村民座谈会上的讲话各位乡亲们、同志们:大家好!今天,我们齐聚在村党群服务中心,召开这次文明殡葬工作村民座谈会,主...
某县乡村民宿经济发展情况调研报告乡村民宿,是位于乡村内,利用村(居)民自有住宅、集体房舍或其他设施,民宿主人参与接待,方便客群体验...
在全省村民小组合并改革专题会议上的发言尊敬的各位领导:自省委启动此轮大规模的乡镇行政区划和村级建制调整改革以来,作为 x 区农业大...
破“干部忙、村民闲”困局,促驻村工作新发展—驻村第一书记发言稿尊敬的各位领导、亲爱的同事们:大家好!很荣幸能在此次会议上,就驻村工...
街道失地村民管理工作汇报**街道辖内共有企业 xxxx 家,街道所辖村居 xx%土地已流转,“农民失地”成为普遍现象,也成为制约村居长远发...
【典型人物】情系村民的小丽——漩涡镇双河村网格员蒲小丽2023 年 xx 月 xx 日漩涡镇双河村位于凤凰山脚下,气候温润,肥沃的土地孕育...
在全省村民小组合并专题会议上的发言尊敬的各位领导:自省委启动此轮大规模的乡镇行政区划和村级建制调整改革以来,作为丘区农业大县、人口...
xx 领导在全省村民小组合并专题会议上的发言尊敬的各位领导:自省委启动此轮大规模的乡镇行政区划和村级建制调整改革以来,作为 x 区农...
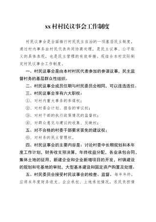
xx 村村民议事会工作制度村民议事会是全面推行村民民主自治的一项基层民主制度,通过村内事务由村民代表共同协商处理,是民主议事、公平取...
致全体村民一封乡村治理的公开信**村广大村民们:首先感谢您长期以来对我村各项工作的支持与理解,广大村民是乡村治理的主体,是建设者、参...
【篇一】村民入党转正申请书范文敬爱的党组织:我做为一名党员积极分子,在今年第二季度的工作中,积极努力、勤勤恳恳,对_街道老龄工作不...
村民代表联系服务群众工作观摩会讲话稿同志们:大家上午好!群众利益无小事,一枝一叶总关情。自去年村代表联系服务群众工作开展以来,市委...
村民文明行为规范承诺书为巩固我村省级文明示范村创建成果,促进乡风文明、提高村民文明素质、推进村域文明治理水平、打造良好的生产生活环...
村民小组网格化微治理调研报告村民小组是乡村基层治理体系中最基础的行政编组,也是直接管辖农户、村民的最基层的治理单元。推进强化组级治...
市农村村民建房与管理工作情况汇报全面加强农村村民建房与管理工作既是我市实现乡镇振兴战略、建设美丽宜居新农村的重要内容,又是解决“三...
村民交通安全公约为了加强道路交通管理,维护道路交通秩序,保障交通安全、畅通,预防和减少交通事故,我村村民应共同遵守交通安全公约如下...
村民交通安全公约为了加强道路交通管理,维护道路交通秩序,保障交通安全、畅通,预防和减少交通事故,我村村民应共同遵守交通安全公约如下...
市农村村民建房与管理工作情况汇报全面加强农村村民建房与管理工作既是我市实现乡镇振兴战略、建设美丽宜居新农村的重要内容,又是解决“三...
