电脑桌面
添加今日公文网到电脑桌面
安装后可以在桌面快捷访问

内部审计中常见的会计舞弊手段:实收资本、资本公积、留存收益、主营业务收入和其他业务收入

内部审计中常见的会计舞弊手段:实收资本、资本公积、留存收益、主营业务收入和其他业务收入_第1页
1/5
内部审计中常见的会计舞弊手段:实收资本、资本公积、留存收益、主营业务收入和其他业务收入_第2页
2/5
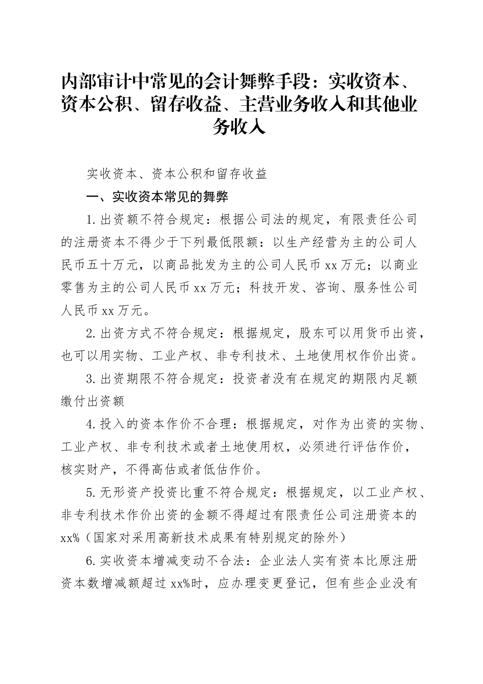
内部审计中常见的会计舞弊手段:实收资本、资本公积、留存收益、主营业务收入和其他业务收入实收资本、资本公积和留存收益一、实收资本常见的舞弊1.出资额不符合规定:根据公司法的规定,有限责任公司的注册资本不得少于下列最低限额:以生产经营为主的公司人民币五十万元,以商品批发为主的公司人民币 xx 万元;以商业零售为主的公司人民币 xx 万元;科技开发、咨询、服务性公司人民币 xx 万元。2.出资方式不符合规定:根据规定,股东可以用货币出资,也可以用实物、工业产权、非专利技术、土地使用权作价出资。3.出资期限不符合规定:投资者没有在规定的期限内足...

1、本站文档仅供个人参考,请勿全文照搬。请勿恶意下载、恶意使用、商业使用,否则本站将封禁对应账户权限,费用不予退还,情形恶劣者,本站将追究其法律责任。

2、本站所有内容均由用户或网友上传,本站不对文档的完整性、权威性及其观点立场正确性做任何保证或承诺!文档内容仅供研究参考,请自行鉴别。

会员账户仅供个人使用,请勿外借、共享、出售会员账户。

内部审计中常见的会计舞弊手段:实收资本、资本公积、留存收益、主营业务收入和其他业务收入

办公老秘 + 关注
实名认证
内容提供者

公文写作、笔杆子写材料、文秘工作者认准今日公文网,官方网址:www.jinrigongwen.com

确认删除?
回到顶部
搜索中心
开通会员
微信客服
  • 微信客服