巡查审计发现常见 36 种违规问题及其整改措施案例(适用行政事业单位)案例 1、针对国有资产管理不善,固定资产底数不清问题整改措施:...
审计实施过程中几种常见问题的审查途径选准审计切入点和明确审查路线图,是审计实施过程中的关键环节。审查途径运用得当,可达事半功倍之效...
审计档案常见的十类问题审计档案作为审计人员在审计实践中的真实记录、详细、全面地记载着某一个单位、某一部门和某一个人的审计工作情况,...
物资采购环节常见内控风险与应对措施1.存在问题(x)采购计划不恰当物资采购过程中,企业物资采购人员未能制定合理、恰当的采购计划和方案...
审计项目常见 6 类质量问题及 5 条改进措施审计质量是审计工作的生命线,审计项目质量管控是发挥审计“经济体检”功能的重要保证。当前...
内部审计中常见的会计舞弊手段:应收账款、其他应收款、应付账款和应付职工薪酬一、应收账款常见的错弊:1.入账金额不正确:应收账款入账金...
内部审计中常见的会计舞弊手段:实收资本、资本公积、留存收益、主营业务收入和其他业务收入实收资本、资本公积和留存收益一、实收资本常见...
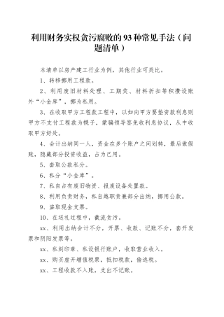
利用采购实权贪污腐败的 39 种常见手法(问题清单)1、收受好处,舞弊将亲属、近关系朋友供应商、分包商、租赁商列入公司合格名册,享有...
利用采购实权贪污腐败的 39 种常见手法(问题清单)1、收受好处,舞弊将亲属、近关系朋友供应商、分包商、租赁商列入公司合格名册,享有...
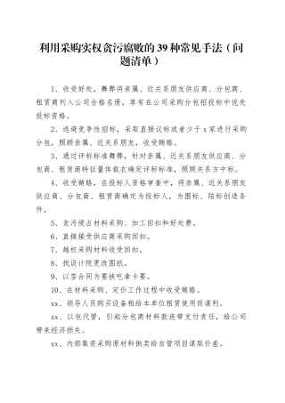
利用财务实权贪污腐败的 93 种常见手法(问题清单)本清单以房产建工行业为例,其他行业可类比。1、转移挪用工程款。2、利用废旧材料处理...
会议费常见违规问题的八大表现形式1.会议费无预算或预算编制不够完整和具体。一是未编制和审批年度会议计划,想开就开,列支会议费无预算;...
工程招投标审计常见的问题及应对策略工程招标投标是一种公开、公平、公正的交易方式,有助于推动工程建设领域的技术创新与产业升级,是政府...
工程签证中常见的问题及审计方法工程签证是建设单位代表、监理工程师、施工单位负责人在现场共同签署的,用以证明施工活动中某些特殊情况的...
工程变更的常见类型与审计思路工程建设项目在实施阶段常常会发生一定规模、数量、标准、内容、结构等方面的调整和修改。实践表明,因工程建...
党建工作交流学习会常见问答1.问:如何确保发展党员工作的质量?答:发展党员工作应坚持“控制总量、提高质量、把好入口”的原则。通过严格...
仓储保管环节常见内控风险与应对措施1.存在问题(x)入库验收不规范物资采购完成之后,需要验收入库,但部分仓储人员的验收流于形式,未能...
4 种审计方法,搞定常见收入舞弊一、销售与收入的典型舞弊方法(一)销售收入不入账,做预收账款处理预收账款是企业销售前预先收取的部分...
被审计单位常见舞弊手法一、货币资金(一)库存现金业务常见舞弊1.隐瞒收入:舞弊者在收到现金收入时,不向交款者开具收款收据或发票,或将...
工程结算常见的弄虚作假与最详尽的审计方法一、常见的弄虚作假1、利用审计依据做文章特征:抓住合同、招标文件或其他相关规定的矛盾和表达...
铸造是一种常用的金属成型方法,但是在铸造过程中可能会出现各种缺陷,这些缺陷可能会影响到铸件的质量和性能。因此,铸造缺陷一直是铸造行...
