电脑桌面
添加今日公文网到电脑桌面
安装后可以在桌面快捷访问

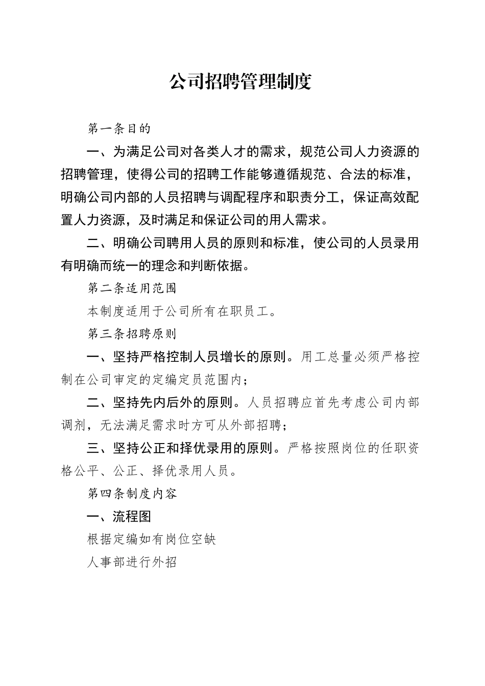
公司招聘管理制度

公司招聘管理制度_第1页
1/3
公司招聘管理制度_第2页
2/3
公司招聘管理制度第一条目的一、为满足公司对各类人才的需求,规范公司人力资源的招聘管理,使得公司的招聘工作能够遵循规范、合法的标准,明确公司内部的人员招聘与调配程序和职责分工,保证高效配置人力资源,及时满足和保证公司的用人需求。二、明确公司聘用人员的原则和标准,使公司的人员录用有明确而统一的理念和判断依据。第二条适用范围本制度适用于公司所有在职员工。第三条招聘原则一、坚持严格控制人员增长的原则。用工总量必须严格控制在公司审定的定编定员范围内;二、坚持先内后外的原则。人员招聘应首先考虑公司内部调剂,无法满足需求时方可从外部招聘;...

1、本站文档仅供个人参考,请勿全文照搬。请勿恶意下载、恶意使用、商业使用,否则本站将封禁对应账户权限,费用不予退还,情形恶劣者,本站将追究其法律责任。

2、本站所有内容均由用户或网友上传,本站不对文档的完整性、权威性及其观点立场正确性做任何保证或承诺!文档内容仅供研究参考,请自行鉴别。

会员账户仅供个人使用,请勿外借、共享、出售会员账户。

公司招聘管理制度

确认删除?
回到顶部
搜索中心
开通会员
微信客服
  • 微信客服