在 2025 级新生礼仪军事化表达口才化教学成果汇演上的讲话各位教官、老师们,亲爱的同学们:大家上午好!此刻,我和大家一样,心潮澎湃!...
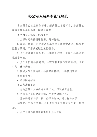
办公室人员基本礼仪规范为加强办公室正规化管理,规范员工日常行为,提高员工精神面貌和企业形象,制订本规范。第一条员工仪容、仪表要求1....
机关公务接待礼仪讲稿范文在公务交往中,公务人员的衣着打扮、言谈举止等外在形象总是首先出现在接待对象眼中,这些外在形象不仅体现了一名...
xx 市审计局文明礼仪养成教育活动实施方案为进一步扎实开展文明礼仪教育活动,夯实文明创建工作基础,持续弘扬中华民族传统美德,不断提高...
市审计局文明礼仪养成教育活动实施方案为进一步扎实开展文明礼仪教育活动,夯实文明创建工作基础,持续弘扬中华民族传统美德,不断提高审计...
某市审计局文明礼仪养成教育活动实施方案为进一步扎实开展文明礼仪教育活动,夯实文明创建工作基础,持续弘扬中华民族传统美德,不断提高审...
在全县招商引资实务与礼仪专题辅导班开班仪式上的讲话同志们:在全县上下深入学习贯彻党的十九大精神、奋力冲刺全年各项目标任务的关键时刻...
市行政服务中心服务礼仪规范一、基础服务礼仪规范政务服务礼仪是政务窗口为办事群众提供政务服务活动过程中,用以维护政府形象,对服务对象...
机关公务接待礼仪的常识一、公务接待的定义(一)接待的定义:迎来送往(二)公务接待的定义:是指公务主体在实施公务行为过程中,运用一定...
在县文明礼仪专项行动启动仪式上的表态发言交通运输部门处在对外宣传、推介和展示*形象的第一线,对于文明城市创建工作有着义不容辞的责任...
机关公务接待礼仪的常识一、公务接待的定义(一)接待的定义:迎来送往(二)公务接待的定义:是指公务主体在实施公务行为过程中,运用一定...
机关公务接待礼仪的常识一、公务接待的定义(一)接待的定义:迎来送往(二)公务接待的定义:是指公务主体在实施公务行为过程中,运用一定...
市行政服务中心服务礼仪规范一、基础服务礼仪规范政务服务礼仪是政务窗口为办事群众提供政务服务活动过程中,用以维护政府形象,对服务对象...
在县文明礼仪专项行动启动仪式上的表态发言交通运输部门处在对外宣传、推介和展示*形象的第一线,对于文明城市创建工作有着义不容辞的责任...
